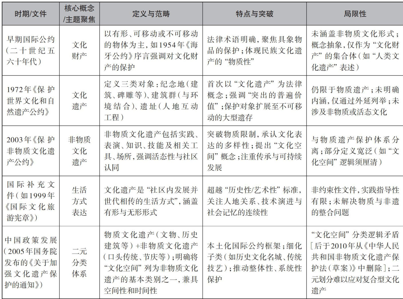
“复合型文化遗产”的概念提出、理性认知与现实意义

打开文本图片集
Abstract: In lightof thecontinuous expansion ofcultural heritage typesand increasinglycomplex governance needs,the binaryclasificationsystem,whichiscentredonthedstictionbetween"material"and"intangible"heritage,isnolongerable to adequatelycover the diverse formsof heritage.Thearticleis foundedonthe premiseofatransition from "typelogic"to "value logic",proposing thecoreconceptof "compositecultural heritage",whichis furthersubdivided into fourcategories: archivememorytype,spatialcommunitytype,activitymediatype,andsystemnetwork type.Thearticleproposesagoverance systemforcompositeuturalritage,onstructedfromfourdstinctdmensions:sbjectevel,ojectlevel,isitioal level,andtechnicallevel.Theproposaloftheconceptof "compositecultural heritage"andtheexploationofits goveance practiceareconducivetopromoting thetriple transformationofculturalheritagegovernance.Firstly,thegovernancemodel has shiftedfromasinglecentre tomultiplecolaborations.Secondly,thegovemancediscourse hasshifted froma"Westecentred"approachto"Chinesecharacteristics".Thirdlyandfinally,tegovernancesystemhas moved from "traditional"odel to "modernization".
Keywords: Compound Cultural Heritage; Cultural Heritage Governance;Value Transformation;SystematicConstruction; Typology Identification
文化遗产是人类历史进程中创造并保存至今、被认为具有持续价值的文化形态。(剩余15876字)