注册帐号丨忘记密码?
1.点击网站首页右上角的“充值”按钮可以为您的帐号充值
2.可选择不同档位的充值金额,充值后按篇按本计费
3.充值成功后即可购买网站上的任意文章或杂志的电子版
4.购买后文章、杂志可在个人中心的订阅/零买找到
5.登陆后可阅读免费专区的精彩内容
打开文本图片集
中图分类号:G80 文献标识码:A 文章编号:1006-8902-(2026)-03-115-4-JF
引言
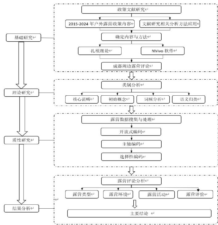
在国家高质量发展助推露营产业发展的新时期,政府相继出台《休闲露营地建设与服务规范》《促进户外运动设施建设与服务提升行动方案(2023一2025年)》等多个重要文件,旨在通过规范化管理、产业融合、市场优化等措施,推动户外露营产业的健康发展。(剩余5675字)
登录龙源期刊网
购买文章
体验感知背景下成都户外露营产业研究
文章价格:4.00元
当前余额:100.00
阅读
您目前是文章会员,阅读数共:0篇
剩余阅读数:0篇
阅读有效期:0001/1/1 0:00:00