注册帐号丨忘记密码?
1.点击网站首页右上角的“充值”按钮可以为您的帐号充值
2.可选择不同档位的充值金额,充值后按篇按本计费
3.充值成功后即可购买网站上的任意文章或杂志的电子版
4.购买后文章、杂志可在个人中心的订阅/零买找到
5.登陆后可阅读免费专区的精彩内容
打开文本图片集
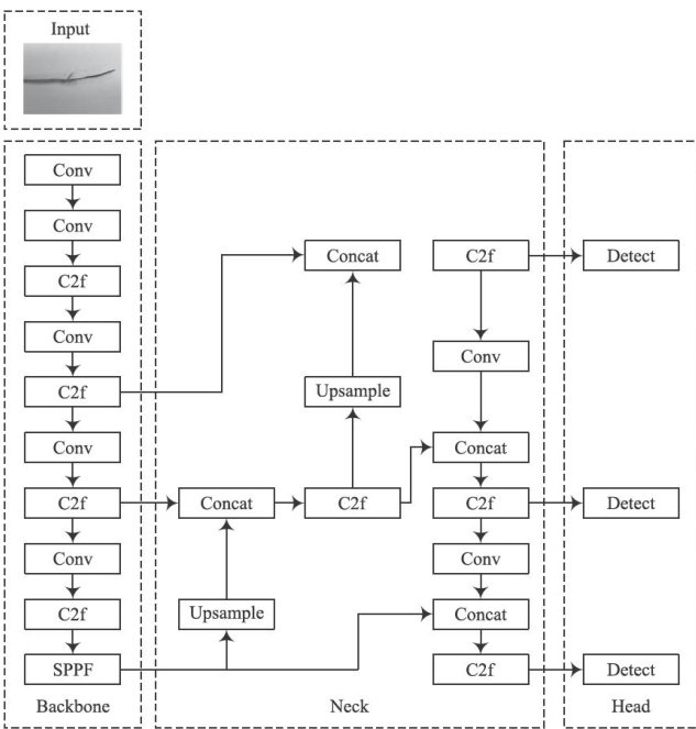
0引言
黄芪作为一种重要的药用经济作物,其幼苗期出芽合格状态直接关系到后期的产量与品质[1。传统的人工检测方法在精度和效率上存在明显缺陷,因此开发兼具轻量化与高精度性能的新型检测模型成为当前亟待解决的关键问题。
近年来,基于深度学习的目标检测算法具有更高的稳定性和更强的适应性,尤其在复杂背景下表现出色,在精准识别农业幼苗方面取得了显著成效[2]。(剩余8621字)
登录龙源期刊网
购买文章
基于改进YOLOv8n的轻量化黄芪幼苗检测算法
文章价格:5.00元
当前余额:100.00
阅读
您目前是文章会员,阅读数共:0篇
剩余阅读数:0篇
阅读有效期:0001/1/1 0:00:00