注册帐号丨忘记密码?
1.点击网站首页右上角的“充值”按钮可以为您的帐号充值
2.可选择不同档位的充值金额,充值后按篇按本计费
3.充值成功后即可购买网站上的任意文章或杂志的电子版
4.购买后文章、杂志可在个人中心的订阅/零买找到
5.登陆后可阅读免费专区的精彩内容
打开文本图片集
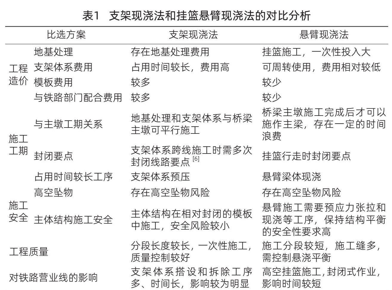
摘要:以新建铁路牡丹江至佳木斯客运专线工程大杨木背河特大桥为研究对象,在分析新建桥梁与既有线相对位置关系的基础上,运用层次分析法对比挂篮施工和支架现浇法施工方案,提出“棚洞防护+挂篮施工”的施工技术。
关键词:客运专线;上跨运营铁路;桥梁施工;方案比选;棚洞防护
0 引言
在桥梁施工中,施工技术和方案的选择直接影响着施工进展和施工质量[1]。(剩余4855字)
登录龙源期刊网
购买文章
上跨铁路营业线桥梁施工方案研究
文章价格:4.00元
当前余额:100.00
阅读
您目前是文章会员,阅读数共:0篇
剩余阅读数:0篇
阅读有效期:0001/1/1 0:00:00