注册帐号丨忘记密码?
1.点击网站首页右上角的“充值”按钮可以为您的帐号充值
2.可选择不同档位的充值金额,充值后按篇按本计费
3.充值成功后即可购买网站上的任意文章或杂志的电子版
4.购买后文章、杂志可在个人中心的订阅/零买找到
5.登陆后可阅读免费专区的精彩内容
打开文本图片集
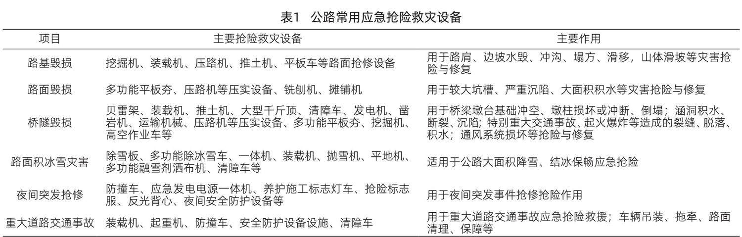
摘要:公路应急抢险救援工作面临的挑战日益复杂,使得公路应急抢险救援体系建设与完善迫在眉睫。以某省属公路事业发展中心下设的公路应急保障与路网监测中心为例,对该单位应急抢险保障体系与装备配备管理与现状进行分析,并提出下一步完善的框架思路,从而为推动公路应急救援设备规范化、标准化、制度化管理提供科学、高效的参考依据。(剩余4349字)
登录龙源期刊网
购买文章
浅析新形势下公路应急救援设备配置与管理
文章价格:4.00元
当前余额:100.00
阅读
您目前是文章会员,阅读数共:0篇
剩余阅读数:0篇
阅读有效期:0001/1/1 0:00:00