融入智慧课程的AI学伴设计: 内涵剖析、融合逻辑与模型构建

打开文本图片集
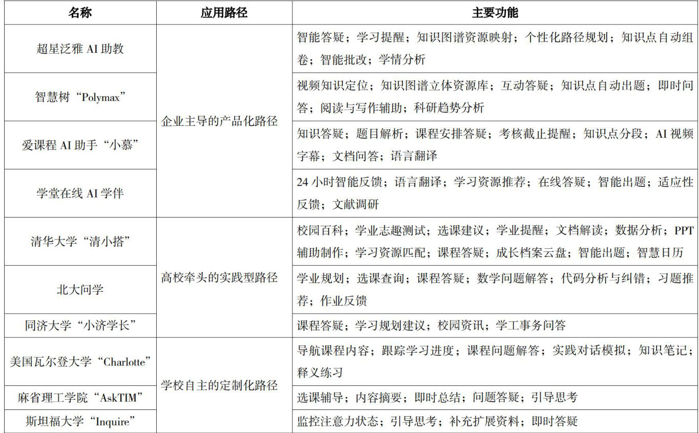
2025年8月印发的《国务院关于深人实施“人工智能 ”行动的意见》为大规模因材施教指明了路径,明确提出“推行更富有成效的学习方式,把人工智能融入教育教学全要素、全过程之中”。在高等教育领域,智慧课程凭借“规模化基础上有效支撑学习者个性化学习”的潜力,成为破解规模化与个性化矛盾的关键抓手。然而,当前智慧课程建设的重心在于探索人工智能技术对教学资源与服务的数字化重构,但“千人一面”的教学样态仍未根本改变,个性化学习面临实践落地难、评估诊断单一等多重困境,如何在智慧课程中满足学习者差异化学习需求,已成为亟待解决的核心命题34。(剩余17707字)