注册帐号丨忘记密码?
1.点击网站首页右上角的“充值”按钮可以为您的帐号充值
2.可选择不同档位的充值金额,充值后按篇按本计费
3.充值成功后即可购买网站上的任意文章或杂志的电子版
4.购买后文章、杂志可在个人中心的订阅/零买找到
5.登陆后可阅读免费专区的精彩内容
打开文本图片集
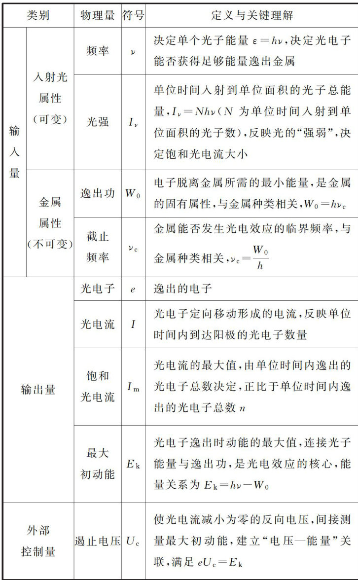
1问题聚焦与理论框架
光电效应是理解光粒子性的关键实验,也是高考考查学生科学思维与知识迁移应用能力的重要载体,其考查重心已从基础规律的识记转向对新情境下概念关联与模型构建能力的深度考查.然而,传统复习模式往往停留在记结论、套公式的浅层学习状态,难以应对涉及多变量交互作用的复杂情境.认知负荷理论为破解(剩余4359字)
登录龙源期刊网
购买文章
认知负荷优化视角下光电效应高考复习的深度学习模式构建
文章价格:4.00元
当前余额:100.00
阅读
您目前是文章会员,阅读数共:0篇
剩余阅读数:0篇
阅读有效期:0001/1/1 0:00:00