注册帐号丨忘记密码?
1.点击网站首页右上角的“充值”按钮可以为您的帐号充值
2.可选择不同档位的充值金额,充值后按篇按本计费
3.充值成功后即可购买网站上的任意文章或杂志的电子版
4.购买后文章、杂志可在个人中心的订阅/零买找到
5.登陆后可阅读免费专区的精彩内容
打开文本图片集
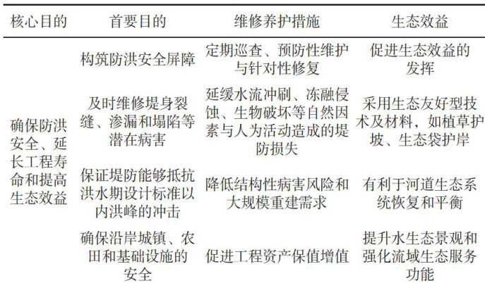
河道堤防是防御洪水侵袭、保护人民生命财产安全、促进社会经济稳定发展不可忽视的一道屏障。随着气候变化的加剧和极端天气事件的频繁发生,河道堤防所受洪水威胁越来越大,对其进行维修养护的重要性也日益突出。但目前河道堤防的维修养护存在着计划制定系统性不足、养护技术手段滞后、质量监管力度不够的问题。所以构建一个科学全面的河道堤防维修养护全流程管控策略,对于确保河道堤防工程的安全性、延长使用寿命和增强防洪能力有着十分重要的实践意义。(剩余4873字)
登录龙源期刊网
购买文章
河道堤防维修养护全过程管控策略
文章价格:4.00元
当前余额:100.00
阅读
您目前是文章会员,阅读数共:0篇
剩余阅读数:0篇
阅读有效期:0001/1/1 0:00:00