注册帐号丨忘记密码?
1.点击网站首页右上角的“充值”按钮可以为您的帐号充值
2.可选择不同档位的充值金额,充值后按篇按本计费
3.充值成功后即可购买网站上的任意文章或杂志的电子版
4.购买后文章、杂志可在个人中心的订阅/零买找到
5.登陆后可阅读免费专区的精彩内容
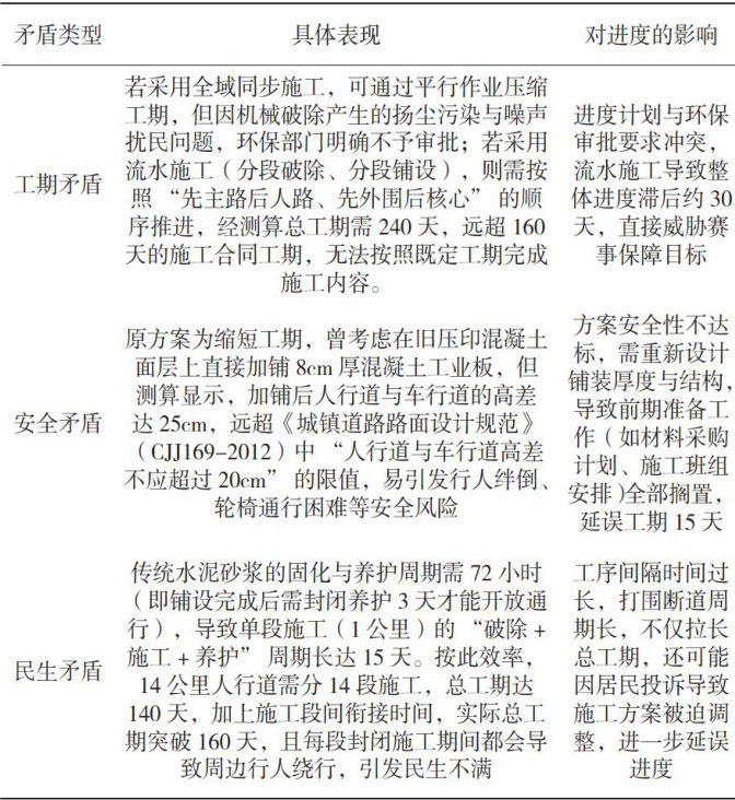
打开文本图片集
DOI:10.19569/j.cnki.cn119313/tu.202606002
1引言
1.1研究背景
随着我国市政工程进人“存量提质”的转型阶段,城市更新已成为推动城市可持续发展的核心抓手。据《2024年中国城市更新发展报告》显示,2023年全国城市更新项目投资额突破5万亿元,涉及旧城区改造、基础设施升级、公共服务配套等多个领域。(剩余5768字)
登录龙源期刊网
购买文章
城市更新工程进度管理案例浅析
文章价格:4.00元
当前余额:100.00
阅读
您目前是文章会员,阅读数共:0篇
剩余阅读数:0篇
阅读有效期:0001/1/1 0:00:00