消防界

消防界

2025年18期
  • 收藏
收藏成功
微博 空间 微信
《消防界》杂志是我国具有影响力和权威性的应急消防安全类专业期刊,系中国核心期刊(遴选)数据库、中国知网(CNKI)、中文...     展开

类型

半月刊

类别

人文科普
定价
促销信息
全年订阅更优惠!
¥35.00 ¥21.00
目录

消防管理

基于风险等级的化工区防火检查频次弹性调整研究
摘要:化工区作为工业生产的关键领域,因其涉及大量易燃易爆、有毒有害物料且生产工艺复杂、设备密集,火灾风险长期处于较高水平。一旦发生火灾,不仅可能造成重大人员伤亡和财产损失,还会对周边环境产生严重污染。因此,科学、合理的防火检查频次安排,成为...
住宅小区消防安全管理模式创新研究
摘要:住宅小区消防安全是关乎居民生命财产安全的基石。当前,该领域面临着管理主体协同不畅、技术手段相对滞后、运维资金短缺、居民安全意识薄弱、应急处置能力不足等系统性挑战。为应对这些挑战,本文提出从主体协同、技术赋能、资金保障、宣传教育、应急管...
基于风险评估的高校消防安全分级管控策略研究
摘要:为解决高校消防安全风险复杂多样、管控针对性不足、资源配置失衡等问题,本文以高校为研究对象,聚焦消防安全分级管控的核心需求,构建了涵盖建筑设施、管理机制、人员行为和应急保障的风险评估指标体系,并采用定性与定量结合的分析方法进行评估。基于...
高层建筑消防安全管理与应急疏散策略研究
摘要:随着城市化进程的不断推进,高层建筑日益增多。此类建筑的消防安全管理与应急疏散工作复杂性强、难度较高,一旦处置不当,极易造成重大人员伤亡与财产损失。本文立足高层建筑的结构与功能特点,系统分析其消防安全管理的特殊性与潜在风险,并分别从消防...
基于大数据与智能感知技术的高校公寓楼消防安全风险识别与精准预警应用管理研究
摘要:随着高等教育事业的快速发展,高校公寓楼规模持续扩大,人员密度不断增加,消防安全管理面临严峻挑战。传统消防安全管理模式存在预警滞后、响应低效、设备维护不及时等问题,已难以满足现代化高校安全管理的需求。本文基于大数据、物联网与人工智能等新...
消防安全评估结果在安全管理决策中的应用探讨
摘要:为破解消防安全评估结果与安全管理决策之间衔接不紧、应用效能不足的难题,本文以推动评估结果向管理决策有效转化为核心,围绕其决策支撑作用展开系统研究。首先,明确了评估结果在实现决策依据精准化、风险防控前瞻性、资源配置合理化三个方面的核心价...
高校学生宿舍消防安全管理与隐患排查治理研究
摘要:为解决高校学生宿舍消防安全管理中存在的学生安全意识薄弱、设施配置维护不足、管理责任机制不健全等突出问题,本文聚焦宿舍消防安全管理与隐患排查治理,系统开展相关分析与策略构建。研究提出构建多元化的安全宣传教育体系、规范化的管理流程和智能化...
新形势下电力公司消防安全风险与防控对策研究
摘要:本文聚焦新能源普及与智能电网快速发展背景下电力企业消防安全面临的新挑战,系统地梳理了技术、管理及环境三类风险特征及其耦合作用机制。在技术风险方面,变压器爆燃与电缆火灾是主要隐患,而引入人工智能预警系统可有效降低事故发生率;在管理风险方...

队伍建设

提升消防接警调度效能的关键因素分析
摘要:本文以“全灾种、大应急”战略部署为根本遵循,围绕指挥能力现代化的核心内涵与多维评价标准展开研究,系统地剖析了队伍建设、培训体系、管理制度、考核督导、技术支撑、保障体系等六大关键构成要素。在整合行业共性经验与标准化建设要求的基础上,研究...
森林灭火后勤保障效能评估与优化策略研究
摘要:森林灭火后勤保障是决定灭火行动效率与安全的核心支撑,其效能直接影响火情控制速度、资源调配效率及救援人员安全。本文基于森林灭火任务“突发性强、环境复杂、地域偏远”的特点,从物资储备、运输调度、人员保障、信息协同四个维度,构建了后勤保障效...
多灾种背景下森林灭火救援人员综合能力提升路径研究
摘要:全球气候变化与生态环境演变加剧了多灾种并发态势,森林火灾因突发性强、蔓延速度快、处置难度大,成为威胁生态安全与人民群众生命财产安全的重大隐患。灭火救援人员作为森林火灾处置的核心力量,其综合救援能力直接决定救援效率。本文以森林灭火为研究...
消防灭火技术培训与演练的重要性探讨
摘要:煤制油化工企业具有工艺复杂、装置密集、物料易燃易爆、生产过程常伴随高温高压等特点,属于典型的高火灾风险行业。国家及行业对此类企业设有严格的安全规范与消防要求。在此背景下,开展系统、科学、高效的消防灭火技术培训与演练,对提升企业本质安全...
大庆油田“常态化训练 + 岗位实践”消防闭环模式构建与实践研究
摘要:针对大庆油田化工生产中工艺流程复杂、多风险耦合叠加的行业特点,本文旨在解决当前消防救援中存在的“风险认知局限”与“实战能力不足”的问题。基于国家危险化学品应急救援实训演练大庆基地的实践经验,提出了融合“工艺流程深度认知”与“多风险协同...

消防设备

化工区无人机巡检火灾隐患的自动识别系统应用研究
摘要:在化工行业持续发展且安全生产标准不断提高的背景下,对化工区火灾隐患的精准、高效监测已成为保障生产安全的核心任务。本文聚焦基于无人机巡检的化工区火灾隐患自动识别系统,深入探讨其应用价值与实践路径。首先,针对化工区火灾隐患的复杂性和隐蔽性...
火灾监测系统设计中多传感器融合研究
摘要:针对传统火灾监测系统布线复杂、单传感器误报率高、运行稳定性不足等问题,本文在已有研究基础上,设计了一套基于无线传感器网络(WNS)与多传感器数据融合的火灾监测系统。该系统采用ZigBee无线通信技术进行数据传输,通过融合温度、烟雾、火...
装配式建筑施工中消防设施预埋精度控制研究
摘要:本文聚焦装配式建筑施工中消防设施预埋的精度控制问题,指出消防设施预埋精度直接关系建筑消防安全保障水平,具有重要的现实意义。研究提出,可通过融合BIM技术实施全过程可视化模拟、严格规范工厂预制与现场装配工序、建立健全标准化质量控制体系等...
智慧消防设备运维管理中的问题识别与优化对策分析
摘要:智慧消防设备融合物联网、大数据与人工智能等技术,显著提升了消防管理的智能化水平,而在实际运维管理中仍面临技术适配不足、管理机制滞后、人员能力欠缺等多重挑战,制约了其整体效能的发挥。本文基于对智慧消防设备运维实际场景的系统梳理,从技术、...
装配式建筑工程中消防构件质量管控的责任划分与协同机制研究
摘要:随着我国装配式建筑领域的快速发展,建筑构件的预制化、模块化和现场装配化特征日益凸显。在此背景下,作为建筑消防安全重要组成部分的消防构件,其质量管控面临一系列挑战。由于消防构件的生产、运输、安装等环节相对分离,接口复杂、流程链条较长,易...
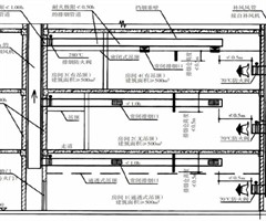
城市轨道隧道消防通风空调系统火灾应急联动策略研究
摘要:本文围绕城市轨道隧道消防通风空调系统的火灾应急联动策略,从控制算法、设备升级、制度协同及技术融合四个维度展开系统性的理论探讨。通过引入自适应控制算法与模糊控制理论优化系统响应逻辑,提出涵盖硬件性能强化与软件功能升级的设施改进方案,构建...
雨淋系统在剧院火灾防控中的应用与性能研究
摘要:本文以沁水梅杏剧院为工程实例,深入分析雨淋系统在剧院舞台区域火灾防控中的技术应用。重点研究雨淋系统的设计参数确定、喷头布置方案、控制逻辑及与其他消防系统的联动配合。通过对系统响应时间、喷水强度、覆盖范围等关键性能指标的量化分析,验证雨...
市政公用工程电气自动化系统在消防安全管理中的应用研究
摘要:随着市政公用工程日益复杂化,传统的消防模式已难以满足精准化、动态化的现代治理需求。本文明确了电气自动化系统与消防治理的核心概念,梳理现有研究存在的理论空白,并深入剖析技术适配困难、权责协同不畅等现实治理矛盾;从技术融合与治理协同创新、...

消防技术

基于模型计算协同无人机飞控技术的森林巡检和动态预警系统的开发与验证研究
摘要:我国西南林区地形复杂、气象条件多变,传统森林防火手段存在监测范围有限、响应速度不足等挑战。本文设计并实现了一套集自动巡检、智能研判与实时预警于一体的森林火灾防控系统。该系统采用“前端感知-云端处理-指挥决策”三层联动架构,深度融合无人...
特殊消防与可视化火灾预警智能化设计研究
摘要:近年来,大数据、物联网、人工智能技术的发展为火灾预警智能化提供了新途径。本文以特殊消防与可视化火灾预警智能化设计为研究对象,构建了集“多源感知-智能分析-可视化应用”为一体的系统架构,重点探讨多类型传感器融合、火灾特征智能识别及边缘计...
高层建筑电气线路火灾隐患检测技术与防控策略研究
摘要:随着城市化进程的加速,高层建筑电气线路火灾隐患成为公共安全领域的重要挑战。电气火灾在各地区呈现快速增长的趋势,成为消防安全领域亟待解决的突出问题。电气线路火灾主要由设计缺陷、施工疏漏及后期维护不足引发,如配电回路冗余设计不足、导线选型...
基于YOLO的火灾目标识别及改进研究
摘要:随着特高压技术的规模化应用,其对配套消防安全保障的要求也日益提升。目前,压缩空气泡沫灭火系统(CAFS)已成为换流站和变电站的标准消防配置,而消防炮作为该系统的末端执行装置,发挥着关键作用。传统消防炮需根据火灾位置动态调整水平和俯仰角...
基于新版防火门标准的检测技术升级路径探讨
摘要:建筑领域对防火分隔构件性能要求的不断提升,使得防火门检测技术在精度控制、流程响应与数据管理等方面面临新的升级需求。本文基于新版国家标准《防火门》(GB12955—2024)提出的多项技术要求,构建了一套覆盖流程联动、设备扩展和数据集成...
智慧消防技术在居民密集区火灾预防中的应用研究
摘要:居民密集区人口与建筑密度大,火灾风险突出,因可燃物集中堆放,一旦起火极易快速蔓延,难以在初期得到有效控制。为切实降低此类区域火灾事故的发生概率与危害程度,有关部门需突破传统防灾理念与应对模式的限制,积极顺应发展趋势,探索并应用更多创新...
高层建筑消防工程防排烟施工技术研究
摘要:高层建筑火势蔓延迅速、人员疏散困难,防排烟系统作为火灾中的关键安全屏障,其施工质量直接关系火灾防控的实际效能,必须对其技术要点进行系统分析与严格把控。本文聚焦高层建筑消防工程中的防排烟系统施工技术,首先阐述其在保障人员生命安全、控制烟...
智慧消防系统在超高层建筑中的应用瓶颈与对策研究
摘要:本文系统地分析了超高层建筑智慧消防的应用现状,重点揭示了传感精度与响应延迟、大数据实时预警以及通信网络稳定性三大技术瓶颈。通过对国内典型案例的实证分析,量化评估了误报率、预警时延及网络覆盖缺陷等关键消防安全因素。在此基础上,提出了传感...

建筑防火

建筑工程领域防火涂料的研究进展探讨
摘要:防火涂料作为建筑被动防火措施的重要组成部分,在实际工程中的应用仍存在涂层设计与结构适配性不足、施工工艺不规范、耐久性差、标准体系不完善等问题,亟须通过系统研究加以解决。本文在分析防火涂料分类与作用机理的基础上,深入探讨了其在工程实践中...
超高层民用建筑防火措施与救援策略研究
摘要:随着建筑行业的快速发展,各类新型施工技术不断涌现,为超高层民用建筑的建设提供了有力支撑。然而,此类建筑由于层数多、功能复杂,其火灾预防与救援难度也相应增加。本文围绕超高层民用建筑的防火与救援两个方面,系统地提出了多项具有可行性的策略与...
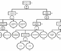
基于火灾风险等级的工厂分区总图消防规划策略研究
摘要:为解决当前工厂总图消防规划中存在的风险管控精度不足、救援通道适应性不强、各环节防护衔接不畅等问题,本文以火灾风险分级为核心,围绕厂区分区防火间距、消防车道系统、建筑与内部消防三个关键环节展开系统性探讨。同时,提出一系列综合性防护策略,...
电力信息通信机房UPS设备火灾预防关键措施研究
摘要:随着电力信息通信机房规模不断扩大、设备日益密集,由UPS设备故障引发的火灾风险显著增加,可能导致严重的经济损失、业务中断以及系统可靠性的下降。这一问题对机房的运行安全与业务连续性构成严重威胁,使得火灾预防工作至关重要。本文分析UPS设...
消防系统中给排水设施优化设计与应急响应策略研究
摘要:随着城市化进程的加快和火灾风险的增加,消防系统中给排水设施的优化设计直接关系灭火效率与灾后恢复能力。因此,应急响应策略应着眼于完善应急机制、优化供水排水配置、保障系统快速恢复与有效评估。本文基于消防给排水系统的设计原则,提出相应的优化...
建筑外墙材料选型与建筑方案防火性能优化研究
摘要:本文聚焦建筑防火安全的实际需求,以外墙材料选型为切入点,深入剖析材料特性与建筑防火性能之间的耦合关系,旨在解决当前外墙材料防火性能与建筑类型需求不匹配、构造设计削弱防火效果等突出问题。系统地梳理了无机、有机和复合三类外墙材料的防火特性...
房屋建筑吊顶内钢结构新型防火保护设计研究
摘要:吊顶内钢结构作为房屋建筑中隐蔽的承重构件,其防火保护措施常被忽视。在火灾的高温作用下,该结构易发生失稳现象,进而导致建筑整体坍塌,严重威胁人员生命财产安全。本文基于现行消防规范,针对吊顶内钢结构所处空间狭窄、检修困难、火灾隐患隐蔽等特...
建筑防火施工质量控制体系构建与实践研究
摘要:建筑防火施工质量直接关系人民群众生命财产安全。本文旨在系统探讨建筑防火施工质量控制体系的构建及其实施策略。首先,分析了当前建筑防火施工中存在的主要质量问题,包括设计标准执行不严、材料采购不规范、施工工艺存在缺陷、作业人员专业素养参差不...

消防救援

基于“侦-控-灭-评”战略下的消防无人机与坦克协同作战体系构建研究
摘要:针对油库、油气与新能源开采场景在火灾处置中面临的“地形复杂、风险交织、传统手段受限”等挑战,本文构建了一套基于“侦-控-灭-评”全流程的消防无人机与坦克协同作战体系。该体系明确无人机“空中侦察、精准投送”与坦克“地面攻坚、持续压制”的...
AI赋能消防灾害现场医疗救治的瓶颈突破与效能评估研究
摘要:消防灾害现场的医疗救治是降低伤亡率的关键环节。当前,受复杂救援环境、信息不对称及决策滞后等因素制约,救治效率面临显著瓶颈,难以满足灾害救援“黄金救治时间"的紧迫要求。本文以消防灾害现场医疗救治全流程为研究对象,系统分析存在的...
小型经营性场所火灾风险与灭火救援对策研究
摘要:随着城市化进程的加速,小型经营性场所在城市社区中快速发展。然而,受其特殊的建筑结构、空间布局和经营特点的影响,这类场所的火灾风险显著升高。本文以小型经营性场所为研究对象,从火灾风险特征出发,系统地梳理了主要火灾危险源,包括电气线路故障...
高层建筑灭火救援中固定消防设施的应用研究
摘要:固定消防设施是保障高层建筑消防安全的核心组成部分,其合理运用对于提升灭火救援效率、缩短火灾扑救时间、保障人员安全疏散具有关键作用。本文系统地梳理了固定消防设施的主要类型与功能,包括火灾自动报警系统、消火栓系统、自动喷水灭火系统、防烟排...
固定消防设备在消防灭火救援中的应用研究
摘要:固定消防设施作为建筑消防安全体系的核心组成部分,在火灾初期的火势控制与人员救援中具有不可替代的作用。本文系统梳理了固定消防设施的主要类型与技术特点,重点分析了其在火灾侦察、疏散引导、灭火作业及供水保障等关键救援环节中的实际应用,并从全...

消防监管

提高消防安全风险隐患排查精准性的对策研究
摘要:消防安全风险隐患排查是消防安全治理的基础性工作,提升排查精准性是充分发挥排查效能的关键。精准、有效的排查不仅有助于保障人民群众生命财产安全、推动消防安全责任落实,还能从整体上提升消防安全治理的现代化水平。当前,消防安全风险隐患排查工作...
建筑消防喷淋系统设备监督检查要点分析
摘要:对建筑消防喷淋系统设备的常态化监督检查,是保障建筑消防安全的底线措施。通过建立并执行科学、规范的设备养护机制,能够确保喷淋系统始终处于良好的工作状态。一旦发生火灾,系统可迅速启动,有效地控制火势蔓延,从而最大限度地保障人身与财产安全。...
高层住宅消防设施监督流程优化对策研究
摘要:随着城市化进程的不断推进,高层住宅日益成为主流的居住形态,其消防设施的监督与管理工作也因此显得尤为重要。有效地开展消防设施监督,不仅是保障居民生命财产安全的基本要求,也是提升城市公共安全治理能力、推动消防系统规范化运维的关键环节。然而...
建筑消防设施监督检查的要点与方法探讨
摘要:为提高消防设施的完好率,保障场所消防安全,本文梳理了建筑消防设施监督检查的关键要点,并提出了提升监督检查实效的具体措施。实践表明,建筑消防设施检查涉及多个监管部门与社会单位,需各方协同参与。通过系统检查,可及时掌握设施运行状态、发现潜...
消防监督管理工作的改进对策研究
摘要:为解决当前消防监督管理中存在的突出问题,本文系统梳理了该项工作的主要矛盾,着重分析了多部门协同联动不足、消防队伍专业能力有待提升、公众消防安全意识薄弱等关键制约因素。针对这些问题,提出了一系列改进对策,包括严格执法与主动服务相结合、健...
智慧互联技术驱动下的防火监督模式创新研究
摘要:随着社会经济的快速发展,火灾防控形势日益严峻,传统防火监督模式存在覆盖范围小、隐患识别不够精准等问题。依托智慧互联技术实现防火监督模式的革新,能够为消防部门的工作开展提供有力支持。本文以传统防火监督模式的短板为切入点,深入地探讨了智慧...

理论研究

基于模糊认知图(FCM)的温州市古建筑(群)火灾安全风险评估研究
摘要:本文以温州市鹿城区88处古建筑文物保护场所为对象,综合运用文献研究、实地勘察及专家访谈等方法,在系统梳理相关成果的基础上,构建了包含电气安全、消防安全、可燃物管理以及结构与管理等4个一级指标、14个二级指标的火灾风险评估体系。同时,引...
火力发电厂锅炉及压力管道消防保护措施探讨
摘要:火力发电厂锅炉与配套压力管道长期在高温高压环境下运行,存在显著的火灾风险。构建高效、可靠的消防保护体系,对保障设备安全、稳定运行与人员生命财产安全至关重要。本文系统分析锅炉与压力管道的火灾风险点,从消防设施优化布局、智能监测系统构建、...
水利工程施工现场乙炔气瓶存放火灾隐患排查方法研究
摘要:在水利工程施工环境中,现场条件复杂且作业风险较高,乙炔气瓶作为常用燃气设备,其存放安全直接关系整个工程的施工安全与稳定运行。本文针对水利工程现场的特殊性,系统地探讨了乙炔气瓶存放过程中可能出现的火灾隐患,深入剖析了隐患形成的主要原因,...
老旧居民楼电气火灾隐患改造中的消防系统适配性设计研究
摘要:随着城市化进程的加速,大量老旧居民楼逐渐显现出日益严峻的电气火灾风险。对这类建筑进行电气火灾隐患的系统性排查与针对性改造,已成为提升消防安全水平、保障群众生命财产安全的紧迫任务。本文结合某老旧居民楼改造项目的实际情况,深入分析当前存在...
加强医院消防安全动态管理的对策研究
摘要:医院作为人员密集、功能复杂且风险较高的特殊公共场所,其消防安全动态管理是保障医患安全与医院平稳运行的关键环节。当前,部分医院消防安全管理在责任落实、设施维护、应急响应等方面仍存在短板,反映出静态化、碎片化管理模式的局限。本文结合真实案...
建筑工程中防火材料选型与造价平衡分析
摘要:本文围绕建筑工程中防火材料选型与造价的平衡问题展开系统研究,分析了纳米陶瓷涂料、膨胀型防火涂料、防火玻璃纤维增强复合材料等新型材料及传统材料的性能特点,指出了当前选型中存在的与结构不匹配、性能评估不全、施工适配性不足等问题。在此基础上...
消防废物在水泥窑中的处置特性、环境影响与工艺适配性研究
摘要:随着社会经济的发展和消防安全标准的不断提升,消防活动产生的各类废弃物数量逐年增加,其成分复杂且含有多种污染物。传统的处置方法往往成本较高,存在二次污染风险。水泥窑协同处置技术凭借其高温、长停留时间等工艺优势,为消防废弃物的无害化、资源...
锂电池储能装置火灾爆炸模拟分析
摘要:本文针对某海上风电项目规划配置的锂电池储能系统,开展了三维火灾爆炸风险评估。通过事故树分析法确定了火灾、爆炸事故的发生频率,并运用FLACS 软件模拟了事故后果,量化了火灾热辐射与爆炸超压的危害范围。基于上述分析,得出了该储能装置的定...
相关杂志
  • 科学24小时

    科学24小时

    2026年04期
    ¥3.69
  • 知识就是力量

    知识就是力量

    2026年03期
    ¥8.89
  • 环球人文地理

    环球人文地理

    2026年03期
    ¥15.00
  • 知识窗·上半月

    知识窗·上半月

    2026年03期
    ¥4.89
  • 大众科学

    大众科学

    2024年24期
    ¥6.00
  • 百科探秘·航空航天

    百科探秘·航空航天

    2026年03期
    ¥6.00
  • 百科知识

    百科知识

    2026年07期
    ¥4.29
  • 科学大观园

    科学大观园

    2026年08期
    ¥9.69
  • 军事文摘·科学少年

    军事文摘·科学少年

    2026年04期
    ¥4.89
  • 布达拉

    布达拉

    2026年04期
    ¥4.89
  • 消防界

    消防界

    2025年24期
    ¥21.00
  • 辽宁省社会主义学院学报

    辽宁省社会主义学院学报

    2026年01期
    ¥9.00
订阅全年后,您可享受以下权益
①该本杂志即日起至未来1年内所有更新电子版杂志的使用权限;
②赠送该杂志的部分往期的杂志的使用权限,有效期1年。

全年订购价格: ¥504.00

订阅全年
--%>

登录龙源期刊网

温馨提示:

1.点击网站右上角的“充值”按钮可以为您的账号充值

2.充值金额可以选择30,50,100或500元

3.充值成功后即可购买网站上的任意杂志或文章

还没有龙源账户? 立即注册

购买杂志

消防界

杂志价格:¥21.00元

  • 微信扫码支付
  • 当前余额:100.00

购买杂志

消防界

杂志价格:¥21.00元

  • 微信扫码支付
  • 当前余额:¥100.00

    去充值
monitor
客服机器人