现代电子技术

现代电子技术

2026年03期
  • 收藏
收藏成功
微博 空间 微信
本刊以电子技术为主体,探讨和报道信息产业及电子行业中新技术,新器件,新应用的学术论文及成果;提供国内外最新的电子技术发展...     展开

类型

半月刊

类别

学术
定价
促销信息
全年订阅更优惠!
¥20.00 ¥12.00
目录

信号分析与图像处理

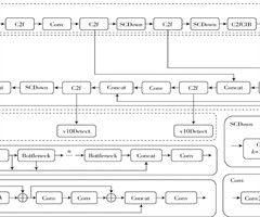
基于改进YOLOv8的SAR图像舰船目标检测算法研究
摘要:针对合成孔径雷达图像舰船目标检测算法在精度、计算效率和模型复杂度之间难以兼顾等问题,提出一种基于改进YOLOv8的SAR图像舰船目标检测算法。首先,在Head部分增加一个P2检测头,提高对小尺度目标的检测能力;其次,在C2f模块中引入...
AIGC视域下工业产品图像多尺度细节增强
摘要:为保留工业产品图像重要细节,提升整体视觉效果,推动工业产品质量管理智能化水平,文中提出AIGC视域下工业产品图像多尺度细节增强方法。构建AIGC视域下工业产品图像多尺度细节增强模型,依据Retinex理论多尺度分解原始工业产品图像,分...
一种基于抛物面模型的参数修正的鱼眼图像校正算法
摘要:鱼眼镜头因其超宽视野被广泛应用在安防、探测等领域,但鱼眼镜头因其短焦距设计而引发径向畸变,严重影响了鱼眼镜头的实际应用价值。为此,文中提出一种基于抛物面模型的参数修正鱼眼图像校正算法,有效改善了鱼眼图像的校正质量。首先,通过改进的逐行...
基于多尺度卷积神经网络的连续手语精准识别研究
摘要:为同时捕捉不同尺度的特征,精准区分前景手势和背景干扰,文中提出基于多尺度卷积神经网络的连续手语精准识别方法,旨在解决手势多样性带来的识别难题。利用主导手轨迹信息的手语语句分割算法,检测连续手语视频中的过渡动作,分割连续手语视频,得到多...
基于分割掩码的背光源工业图像去毛刺方法
摘要:针对工业环境中工件表面附着尘屑,导致尺寸测量精度下降的问题,提出一种基于分割掩码的背光源工业图像去毛刺方法。为了提升图像细节信息的捕捉与整体结构的还原能力,避免传统形态学方法导致的过度平滑现象,文中首先设计了全局-局部特征提取模块(G...
自适应小波阀值函数在图像增强中的应用研究
摘要:常规小波阈值算法在小波变换时阈值位置存在不平滑和不连续等问题,导致处理含噪图像细节丢失和增强效果不佳。为此,文中基于softsign (x) 函数重构了一种自适应小波阈值函数,该函数可以有效缓解梯度消失问题,同时引入收缩因子并根据小波...

通信与信息工程

加载低剖面匹配层的宽扫描角X波段相控阵天线
摘要:为满足现代军用相控阵雷达天线对扫描性能和低剖面的需求,文中研究了一种具有宽带宽扫描角特性的相控阵天线。选取Vivaldi天线作为阵元,用单元法仿真分析无限大阵列的性能,初步得到满足扫描特性的单元,再将单元组成8×8 阵列进行...
基于SDOA与FDOA的快速直接无源定位方法
摘要:针对现有无源定位方法中直接定位(DPD)技术仅适用于窄带信号模型且定位速度慢的问题,文中提出一种可拓展至宽带信号模型的快速直接定位方法(LM-F-DPD)。LM-F-DPD方法直接利用原始采样信号所蕴含的到达尺度差(SDOA)与到达频...
一种对CFAR检测门限的隐蔽干扰技术
摘要:为降低对方雷达对真实目标的探测能力,针对随队干扰的应用场景,设计了一种基于移频干扰的隐蔽干扰方法。该方法利用Sigmoid函数对信号幅度进行调制,并在转发时引入低功率卷积噪声,在目标回波周围生成特定分布的假目标,从而干扰背景功率估值,...
基于改进YOLOv10s的SAR图像舰船小目标检测算法
摘要:针对因SAR图像背景复杂、小目标缺乏可辨识特征而导致的检测精度低的问题,文中提出一种基于改进YOLOv10s的SAR图像舰船检测算法。首先,利用哈尔小波下采样(HWD)模块替换原网络中的SCDown模块,改善小目标的信息丢失问题;其次...

网络与信息安全

Android程序个人信息未去标识化检测方法研究
摘要:Android应用程序中存在的不合理行为,如用户个人信息未去标识化展示在一定程度上泄露了用户的身份信息,违反了国家关于个人信息安全规范的要求,因此有必要对APP中可能存在的个人信息未去标识化展示问题进行有效的检测。文中提出一种静态分析...
基于最优块排序的自适应JPEG图像可逆信息隐藏算法
摘要:为解决JPEG图像在可逆信息隐藏过程中出现的图像质量下降及文件体积膨胀的问题,文中提出一种基于最优块排序的自适应JPEG图像可逆信息隐藏算法。首先对JPEG图像熵解码后的量化DCT系数进行 8×8 分块,计算每个子块的阈值T...
基于触发协同与动态优化的联邦学习快速投毒攻击方法研究
摘要:联邦学习通过多方协同训练而无需共享私有数据,有效解决了数据隐私和数据孤岛问题。然而,由于联邦学习的分布式特性,导致其容易受到各种恶意攻击。大多数现有的攻击方法通常仅依赖单一触发器,并且无法在训练过程中根据训练轮数动态调整攻击强度,导致...

测控与自动化技术

抗噪声干扰的轻量化船舶检测算法
摘要:针对船舶靠泊过程中复杂背景噪声导致船舶检测精度低的问题,文中提出一种抗噪声干扰的轻量化YOLOv8s改进算法。首先,为减少浅层小目标特征损失,在颈部引入浅层特征,平衡浅层特征图缺失,并在骨干网络中引入FasterNext模块,在增强特...
基于模型无关元学习的自适应参数更新模型
摘要:模型无关元学习(MAML)目前大多在内外循环中使用梯度下降进行参数更新,而这其中面临的问题是计算过程中的梯度不稳定,在高维参数空间中,容易导致梯度爆炸或梯度消失的问题。此外,传统梯度下降法在复杂的损失表面上收敛速度较慢,对学习率非常敏...
基于深度学习的雷达跨场景人体行为识别
摘要:基于雷达的人体行为活动识别近些年来广泛应用于智能驾驶、生活辅助、医疗等方面,但由于雷达数据的获取受环境影响较大、训练好的模型依赖于特定环境,使得行为识别系统需要在新环境中重新标定,增加了系统的普适性和部署难度,因此开发一种迁移学习机制...
面向智能锁具的指静脉图像标签自动生成和轻量化质量评估方法
摘要:为保证指静脉在个人身份识别中的成功应用,研究指静脉图像的标签自动生成和基于轻量化卷积神经网络的质量评估方法。首先,针对卷积神经网络训练所需数据集标签制作耗时耗力的问题,提出基于多指标加权的图像标签自动生成方法;其次,针对卷积神经网络在...
基于改进特征金字塔和Transformer的多分支人群密度估计方法
摘要:为了应对人群密度估计任务中背景噪声和人群尺度不一的问题,文中提出一种人群密度估计方法,通过结合多尺度特征提取和全局信息建模,可有效应对背景噪声和尺度变化的挑战。首先,在VGG19提取的高层特征基础上,引入CBAM对特征图进行细粒度的通...

智能交通与导航

基于混合A\*和DP-RS曲线的半挂车辆倒车路径规划
摘要:针对半挂车辆倒车路径规划中实时性和路径合理性不足的问题,文中提出一种基于混合 A* 算法和DP-RS曲线的半挂车辆倒车路径规划方法。首先,通过构建描述半挂车运动特性的运动学模型,确保车辆倒车路径规划充分考虑车辆的物理约束;然后,结合混...
基于注意力和Conv2Former的激光雷达三维目标检测算法
摘要:针对点云稀疏性导致现有三维目标检测模型在特征提取方面表现不足的问题,文中在PointPillars基础上提出一种融合注意力和 Conv2Former 的三维目标检测模型。在体柱特征编码网络中,设计了堆叠式多重注意力模块,融合点级、通道...

电子技术及应用

一种基于多样性对比搜索解码的影像报告生成方法
中图分类号:TN911.73-34;TP391.1 文献标识码:A 文章编号:1004-373X(2026)03-0145-06 0 引言 文本摘要是从给定的文本中自动生成简洁准确的摘要。生成式方法使用自然语言生成技术来理解文本内容并生成摘...
用于稀疏系统辨识的优化零吸引变步长NLMS算法
摘要:针对常规归一化最小均方算法存在收敛速度与性能难以平衡以及未考虑稀疏系统特性的问题,文中提出一种用于稀疏系统辨识的优化零吸引变步长归一化最小均方(OZVSS-NLMS)算法。该算法采用通过最小化即将到来的系数均方偏差以获取最优步长的变步...
计及空间密度的景区游客分流游览线路
摘要:为优化景区游客游览线路规划,缓解因局部区域游客密度过高导致满意度下降的问题,提出基于时空密度分析的景区游客分流方法。利用时间约束Petri网构建景区游客分流管理框架,通过实时获取游客流量数据,动态模拟游客在景区内的时空分布特征。在此基...
面向声学芯片的三阶反比例级联运放设计与仿真
摘要:集成运算放大器作为声表面波传感系统的核心信号调理单元,其增益和带宽特性将直接影响系统性能。针对315MHz 延迟线型声表面波传感系统,为了突破现有集成运算放大器增益不足、带宽受限的技术瓶颈,文中提出一种基于CMOS工艺的高性能两级运算...
红外传统与智能融合目标检测算法研究
摘要:红外诱饵技术的不断发展增加了场景复杂度,对抗干扰算法设计提出了更高的要求。为了弥补人工定义规则的传统图像处理算法对复杂场景描述能力不足的劣势,文中引入智能图像识别算法,完成了基于改进YOLOv5的人工智能算法网络搭建、训练及测试。结合...
基于角谱带宽扩展的水浸双层介质超声三维成像
摘要:已有的超声三维重建方法中,频域基础成像具有效率高的优势,然而在成像分辨率和质量方面普遍低于时域基础成像。因此,文中提出一种利用一维相控阵扫描的角谱带宽扩展的傅里叶超声三维成像方法。通过角谱带宽扩展,有效避免了频谱重叠问题,进一步提升了...

能源与环境科学

基于风速估算和改进复合算法的风机MPPT控制
摘要:为了减少对风速测量装置的依赖,提高风力发电系统的发电效率,文中提出一种基于BP神经网络进行风速估算的风机最大功率跟踪算法。针对传统BP神经网络初始权值和阈值是随机选取的缺点,使用基于改进的鹦鹉优化算法优化BP神经网络,提高了风速估算的...
相关杂志
  • 中国商论

    中国商论

    2026年09期
    ¥17.49
  • 中外建筑

    中外建筑

    2026年03期
    ¥9.90
  • 河南科技

    河南科技

    2026年08期
    ¥6.00
  • 海洋开发与管理

    海洋开发与管理

    2026年02期
    ¥21.69
  • 计算机应用文摘

    计算机应用文摘

    2026年09期
    ¥9.00
  • 社会科学研究

    社会科学研究

    2026年03期
    ¥9.00
  • 现代信息科技

    现代信息科技

    2026年08期
    ¥18.00
  • 湖南大学学报(社会科学版)

    湖南大学学报(社会科学版)

    2025年06期
    ¥12.00
  • 中国调味品

    中国调味品

    2026年04期
    ¥0.00
  • 民主与科学

    民主与科学

    2026年01期
    ¥3.39
  • 计算技术与自动化

    计算技术与自动化

    2025年04期
    ¥10.89
  • 中西医结合心脑血管病杂志

    中西医结合心脑血管病杂志

    2026年10期
    ¥4.00
订阅全年后,您可享受以下权益
①该本杂志即日起至未来1年内所有更新电子版杂志的使用权限;
②赠送该杂志的部分往期的杂志的使用权限,有效期1年。

全年订购价格: ¥288.00

订阅全年
--%>

登录龙源期刊网

温馨提示:

1.点击网站右上角的“充值”按钮可以为您的账号充值

2.充值金额可以选择30,50,100或500元

3.充值成功后即可购买网站上的任意杂志或文章

还没有龙源账户? 立即注册

购买杂志

现代电子技术

杂志价格:¥12.00元

  • 微信扫码支付
  • 当前余额:100.00

购买杂志

现代电子技术

杂志价格:¥12.00元

  • 微信扫码支付
  • 当前余额:¥100.00

    去充值
monitor