注册帐号丨忘记密码?
1.点击网站首页右上角的“充值”按钮可以为您的帐号充值
2.可选择不同档位的充值金额,充值后按篇按本计费
3.充值成功后即可购买网站上的任意文章或杂志的电子版
4.购买后文章、杂志可在个人中心的订阅/零买找到
5.登陆后可阅读免费专区的精彩内容
打开文本图片集
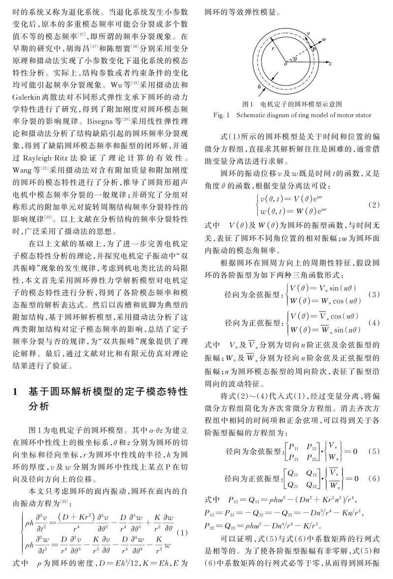
摘要 有效抑制由电机径向电磁力激发的电机定子振动是实现电机减振降噪的一个重要途径,而对电机定子模态频率及模态振型的准确分析是抑制电机定子径向振动的基础。采用圆环的弹性力学解析模型作为电机定子振动的分析模型,对无约束状态下电机定子的模态进行分析,得到了电机定子径向振动模态频率和模态振型的解析解。以齿槽和底脚为典型附加结构,采用摄动法对电机定子模态频率的分裂现象进行分析,总结了频率分裂与否以及分裂阶次的判定准则。(剩余11139字)
登录龙源期刊网
购买文章
电机定子振动模态频率分裂特性分析
文章价格:6.00元
当前余额:100.00
阅读
您目前是文章会员,阅读数共:0篇
剩余阅读数:0篇
阅读有效期:0001/1/1 0:00:00