注册帐号丨忘记密码?
1.点击网站首页右上角的“充值”按钮可以为您的帐号充值
2.可选择不同档位的充值金额,充值后按篇按本计费
3.充值成功后即可购买网站上的任意文章或杂志的电子版
4.购买后文章、杂志可在个人中心的订阅/零买找到
5.登陆后可阅读免费专区的精彩内容
打开文本图片集
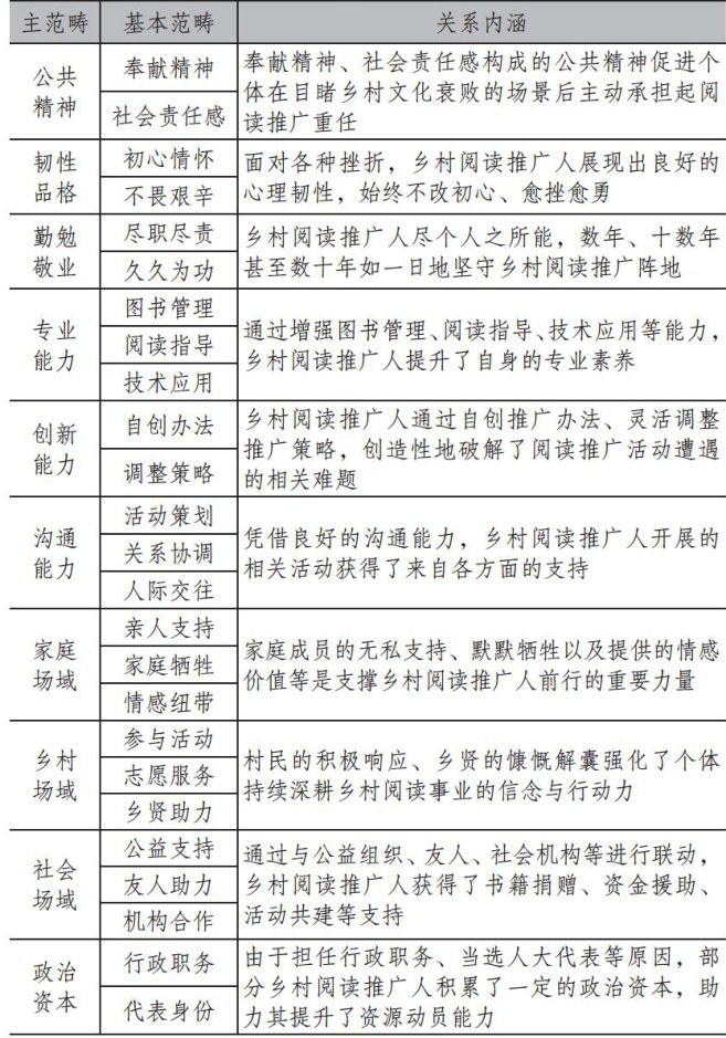
分类号 G252 DOI 10.16810/j.cnki.1672-514X.2026.01.001
0 引言
全民阅读是提升公众文化素养的重要举措,更是实现精神生活共同富裕的必要途径。2025年3月5日,国务院总理李强在十四届全国人大三次会议上所作《政府工作报告》中提出“深化全民阅读活动”,是全民阅读连续第12年被写入国务院政府工作报告。(剩余12253字)
登录龙源期刊网
购买文章
优秀乡村阅读推广人是如何炼成的
文章价格:6.00元
当前余额:100.00
阅读
您目前是文章会员,阅读数共:0篇
剩余阅读数:0篇
阅读有效期:0001/1/1 0:00:00