注册帐号丨忘记密码?
1.点击网站首页右上角的“充值”按钮可以为您的帐号充值
2.可选择不同档位的充值金额,充值后按篇按本计费
3.充值成功后即可购买网站上的任意文章或杂志的电子版
4.购买后文章、杂志可在个人中心的订阅/零买找到
5.登陆后可阅读免费专区的精彩内容
打开文本图片集
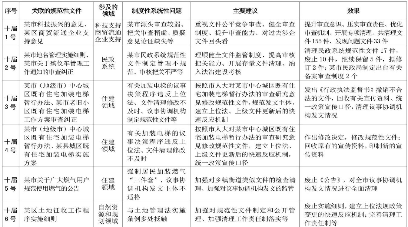
规范性文件备案审查是监督纠错的一项重要制度设计。《全国人民代表大会常务委员会关于完善和加强备案审查制度的决定》(以下简称决定)进一步完善了规范性文件备案审查工作制度,对推进规范性文件备案审查工作具有里程碑意义。从全国人大常委会到地方人大常委会,每年都会纠正不少存在问题的规范性文件。但对文件制定机关在规范性文件制定管理方面的系统性、制度性问题,对可能存在类似问题的其他规范性文件如何举一反三地进行处理,一直缺乏一种制度。(剩余9174字)
登录龙源期刊网
购买文章
备案审查建议书制度的法理逻辑与实践机制研究
文章价格:5.00元
当前余额:100.00
阅读
您目前是文章会员,阅读数共:0篇
剩余阅读数:0篇
阅读有效期:0001/1/1 0:00:00