注册帐号丨忘记密码?
1.点击网站首页右上角的“充值”按钮可以为您的帐号充值
2.可选择不同档位的充值金额,充值后按篇按本计费
3.充值成功后即可购买网站上的任意文章或杂志的电子版
4.购买后文章、杂志可在个人中心的订阅/零买找到
5.登陆后可阅读免费专区的精彩内容
打开文本图片集
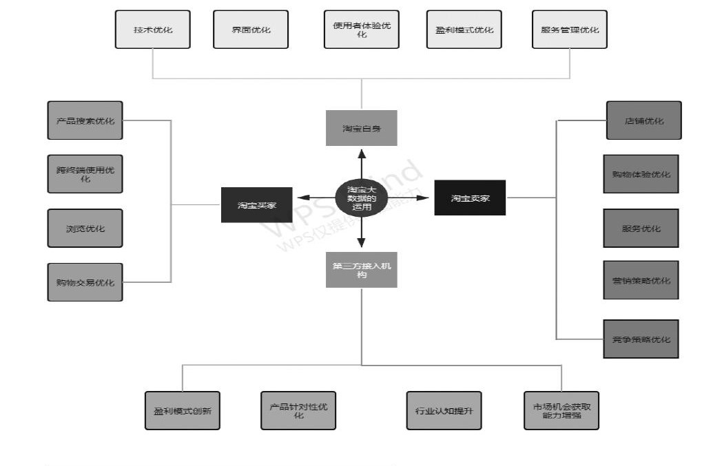
【摘 要】随着网络用户的日益增长,互联网记录着大量的用户个人信息和由智能终端产生的图片和信息,这些信息爆炸性的增长,并不断涌入网络海洋,产生海量的数据信息。在电子商务环境中大数据处理将会发展出更多强大和多元的功能。本文以淘宝网为例,淘宝卖家通过云计算背后的算法工具等一些平台进行算法工具的分析研究客户喜好的分析,给客户优先推出喜好程度较高的产品。(剩余2378字)
登录龙源期刊网
购买文章
基于电商背后对客户喜好的大数据分析浅谈
文章价格:3.00元
当前余额:100.00
阅读
您目前是文章会员,阅读数共:0篇
剩余阅读数:0篇
阅读有效期:0001/1/1 0:00:00