注册帐号丨忘记密码?
1.点击网站首页右上角的“充值”按钮可以为您的帐号充值
2.可选择不同档位的充值金额,充值后按篇按本计费
3.充值成功后即可购买网站上的任意文章或杂志的电子版
4.购买后文章、杂志可在个人中心的订阅/零买找到
5.登陆后可阅读免费专区的精彩内容
打开文本图片集
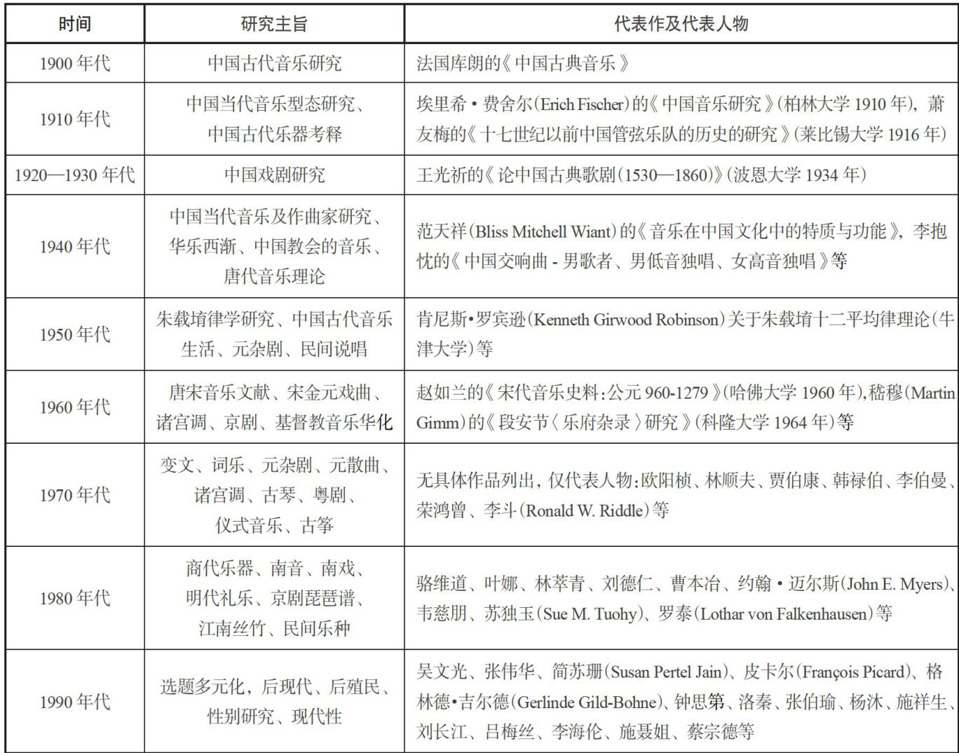
自1995年李学勤先生提出以学术史的方法对海外中国学开展研究近三十年以来,[学界关注海外中国学研究主要采用的是以学术史的方法全面呈现海外中国知识生产过程。本文所观照的海外中国音乐研究的学术史发展,就是在系列海外中国音乐研究的前沿论著成果的基础上,全面而系统地梳理海外中国音乐研究的学术历程,为当代中国音乐的描述和书写提供跨国、跨文化研究的新材料、新视角和新范式。(剩余18826字)
登录龙源期刊网
购买文章
东山钟鸣,西山磬应:海外中国音乐研究的学术史版图
文章价格:6.00元
当前余额:100.00
阅读
您目前是文章会员,阅读数共:0篇
剩余阅读数:0篇
阅读有效期:0001/1/1 0:00:00