注册帐号丨忘记密码?
1.点击网站首页右上角的“充值”按钮可以为您的帐号充值
2.可选择不同档位的充值金额,充值后按篇按本计费
3.充值成功后即可购买网站上的任意文章或杂志的电子版
4.购买后文章、杂志可在个人中心的订阅/零买找到
5.登陆后可阅读免费专区的精彩内容
打开文本图片集
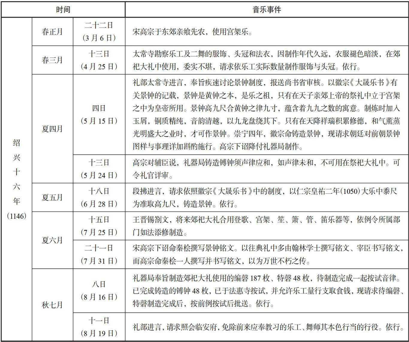
近年来,在“新史学”立场的观照下,编年史这一中国最古老的史学体裁重新回到21世纪中国音乐史学的研究视域中,并为其探寻新的音乐史叙事方式与研究范式提供新视角。可以说,音乐编年史的编撰及其理论探讨为中国音乐史学研究新格局的探索提供了一个具有突破性的理路,即在古今观照的历史视域中,重构编年史作用于当代音乐史学研究的价值与意义。(剩余11524字)
登录龙源期刊网
购买文章
再论中国音乐编年史的理论思考
文章价格:6.00元
当前余额:100.00
阅读
您目前是文章会员,阅读数共:0篇
剩余阅读数:0篇
阅读有效期:0001/1/1 0:00:00