注册帐号丨忘记密码?
1.点击网站首页右上角的“充值”按钮可以为您的帐号充值
2.可选择不同档位的充值金额,充值后按篇按本计费
3.充值成功后即可购买网站上的任意文章或杂志的电子版
4.购买后文章、杂志可在个人中心的订阅/零买找到
5.登陆后可阅读免费专区的精彩内容
打开文本图片集
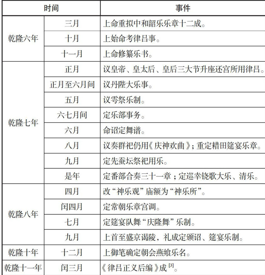
编年体作为中国历史书写的一种传统方式,古已有之,它长于以时间为纵轴线对历史上的不同人事进行编排和梳理。编年史作用到现代学术研究中,兴盛于20世纪90年代的文史学界,尤其是自陈文新主编的《中国文学编年史》(十八卷本)出版以来,更是引起了文学界对于编年史研究的广泛讨论。自其时至今,音乐学界也有学者陆续关注到这一体裁并积极撰写编年史著作[]。(剩余7766字)
登录龙源期刊网
购买文章
让历史“自然且充分”地发生
文章价格:5.00元
当前余额:100.00
阅读
您目前是文章会员,阅读数共:0篇
剩余阅读数:0篇
阅读有效期:0001/1/1 0:00:00