“文物保护与修复技艺”实验教学模式探索与研究

打开文本图片集
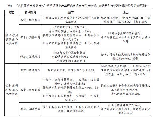
摘 要:“文物保护与修复技艺”是培养文物与博物馆学专业及文物保护与修复专业学生能力的核心课程,目前全国有近百所大专院校开设。为解决实验教学模式单一、内容缺乏综合性、结果评价主观等问题,文章构建“以学带教、以练促学”的项目式线上—线下混合教学模式,并从“三环节一中心”的全过程开展实施,有效提升了文博相关专业学生的多学科知识运用能力、动手能力和创新意识,取得了良好的教学效果,对探索新文科专业实验教学迭代升级、实现创新型人才培养目标具有参考价值。(剩余4851字)