注册帐号丨忘记密码?
1.点击网站首页右上角的“充值”按钮可以为您的帐号充值
2.可选择不同档位的充值金额,充值后按篇按本计费
3.充值成功后即可购买网站上的任意文章或杂志的电子版
4.购买后文章、杂志可在个人中心的订阅/零买找到
5.登陆后可阅读免费专区的精彩内容
打开文本图片集
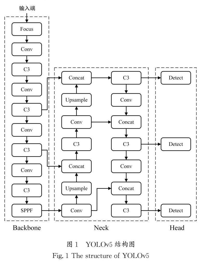
摘 要:针对试卷分数的统计问题,采用一种带有特殊分值框的试卷,并提出了一种基于改进卷积神经网络的识别统计方法。首先基于YOLO目标检测算法对分值框进行定位,并引入膨胀卷积模块丰富感受野、调整边框损失函数、提高收敛速度,然后基于ResNet卷积神经网络对分数进行识别,并融合注意力机制提高特征提取能力。(剩余7650字)
登录龙源期刊网
购买文章
基于改进卷积神经网络的图像数字识别方法研究
文章价格:5.00元
当前余额:100.00
阅读
您目前是文章会员,阅读数共:0篇
剩余阅读数:0篇
阅读有效期:0001/1/1 0:00:00