注册帐号丨忘记密码?
1.点击网站首页右上角的“充值”按钮可以为您的帐号充值
2.可选择不同档位的充值金额,充值后按篇按本计费
3.充值成功后即可购买网站上的任意文章或杂志的电子版
4.购买后文章、杂志可在个人中心的订阅/零买找到
5.登陆后可阅读免费专区的精彩内容
打开文本图片集
中图分类号:G72 文献标识码:A 文章编号:673-4289(2026)02-0056-04
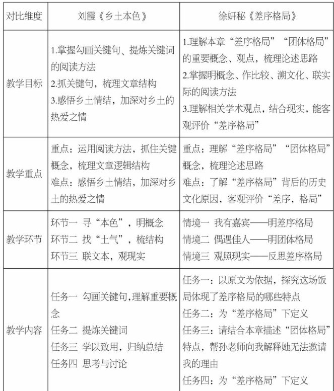
概念是思维的基本形式之一,其反映了客观事物的本质特征。人类在认识事物过程中,把所感觉到的事物的共同特点抽象出来,加以概括,就成为概念。4《乡土中国》作为社会学经典文本,其教学内容应围绕学术性、思辨性与文化性展开。(剩余4622字)
登录龙源期刊网
购买文章
概念理解:打开中职语文学术类整本书阅读的关键点
文章价格:4.00元
当前余额:100.00
阅读
您目前是文章会员,阅读数共:0篇
剩余阅读数:0篇
阅读有效期:0001/1/1 0:00:00