高校特色档案建设实施路径探析
——以南京工业职业技术大学为例

打开文本图片集
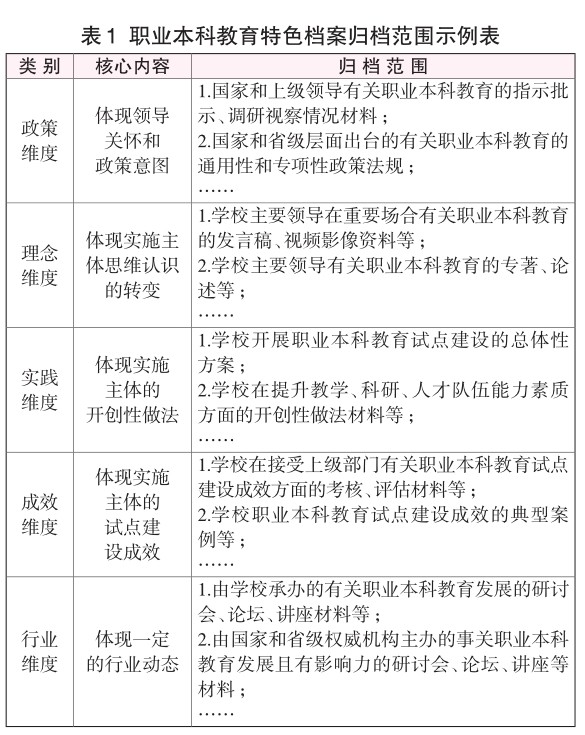
目前,官方尚未对特色档案作出定义,《高等学校档案管理办法》也未对高校特色档案的含义作出说明。笔者借鉴我国行业标准《档案工作基本术语》中档案的定义,对高校特色档案内涵尝试作出描述:高校特色档案是指高校在办学过程中形成的反映本校办学特色和实践成果且具有保存价值的历史记录。本文以南京工业职业技术大学(以下简称“南工”)在新类型教育——职业本科教育试点建设过程中开展特色档案建设的创新做法为例,总结和探索该工作档案工作实施路径,以期为高校开展特色档案建设提供参考。(剩余4011字)