注册帐号丨忘记密码?
1.点击网站首页右上角的“充值”按钮可以为您的帐号充值
2.可选择不同档位的充值金额,充值后按篇按本计费
3.充值成功后即可购买网站上的任意文章或杂志的电子版
4.购买后文章、杂志可在个人中心的订阅/零买找到
5.登陆后可阅读免费专区的精彩内容
打开文本图片集
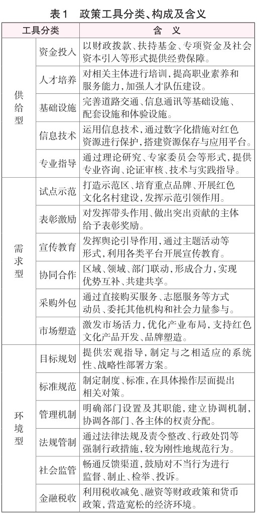
摘 要:基于政策视角,文章在宏观层面探寻红色档案资源治理路径,为红色档案资源保护与开发利用提供参考。运用内容分析法,基于“工具-主体-目标”三维框架,对红色资源保护传承相关政策进行量化分析,在此基础上针对过程规范、安全保护、建设开发与价值实现四个目标,相应提出生态构筑、底线保障、基础支撑、能量释放四个维度的红色档案资源治理路径。(剩余7175字)
登录龙源期刊网
购买文章
基于上位政策分析的红色档案资源治理路径探析
文章价格:5.00元
当前余额:100.00
阅读
您目前是文章会员,阅读数共:0篇
剩余阅读数:0篇
阅读有效期:0001/1/1 0:00:00