注册帐号丨忘记密码?
1.点击网站首页右上角的“充值”按钮可以为您的帐号充值
2.可选择不同档位的充值金额,充值后按篇按本计费
3.充值成功后即可购买网站上的任意文章或杂志的电子版
4.购买后文章、杂志可在个人中心的订阅/零买找到
5.登陆后可阅读免费专区的精彩内容
打开文本图片集
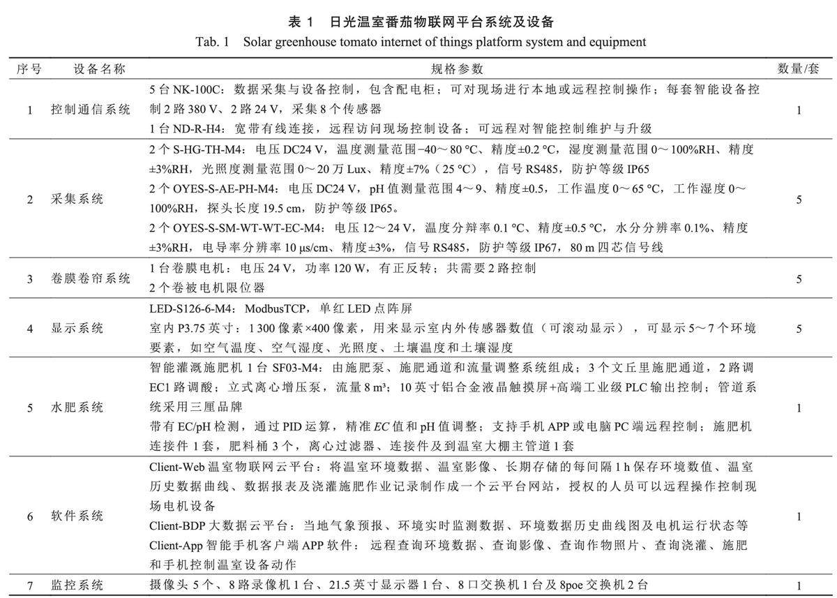
关键词:日光温室;控制技术;设施农业;番茄;物联网
中图分类号:S126 文献标识码:A 文章编号:2095-1795(2023)05-0047-05
DOI: 10.19998/j.cnki.2095-1795.2023.05.009
0引言
设施农业是区别于传统农业的新型农业生产方式。设施农业的本质是人工构建可控的环境,保证农业生产按照预设程序进行,从而获得理想的产量和效果。(剩余2896字)
登录龙源期刊网
购买文章
基于物联网的日光温室番茄生产控制技术试验
文章价格:4.00元
当前余额:100.00
阅读
您目前是文章会员,阅读数共:0篇
剩余阅读数:0篇
阅读有效期:0001/1/1 0:00:00