注册帐号丨忘记密码?
1.点击网站首页右上角的“充值”按钮可以为您的帐号充值
2.可选择不同档位的充值金额,充值后按篇按本计费
3.充值成功后即可购买网站上的任意文章或杂志的电子版
4.购买后文章、杂志可在个人中心的订阅/零买找到
5.登陆后可阅读免费专区的精彩内容
打开文本图片集
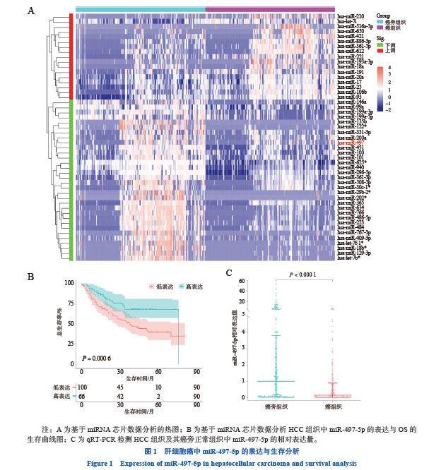
[摘要] 目的 探讨肝细胞癌(HCC)预后影响因素,构建基于临床数据和微 RNA 497-5P(miR-497-5p)表达水平的 Nomogram预测模型,以提高肝切除手术后无瘤生存率。方法 基于 GSE31384数据集[166例 HCC 患者微RNA(miRNA)表达谱及临床数据],经 Quantile 归一化后,行 Kaplan-Meier 生存分析筛选关键 miRNA。(剩余26464字)
登录龙源期刊网
购买文章
基于临床数据和miR-497-5p表达水平的肝细胞癌术后无瘤生存Nomogram预测模型
文章价格:6.00元
当前余额:100.00
阅读
您目前是文章会员,阅读数共:0篇
剩余阅读数:0篇
阅读有效期:0001/1/1 0:00:00