注册帐号丨忘记密码?
1.点击网站首页右上角的“充值”按钮可以为您的帐号充值
2.可选择不同档位的充值金额,充值后按篇按本计费
3.充值成功后即可购买网站上的任意文章或杂志的电子版
4.购买后文章、杂志可在个人中心的订阅/零买找到
5.登陆后可阅读免费专区的精彩内容
打开文本图片集
引言
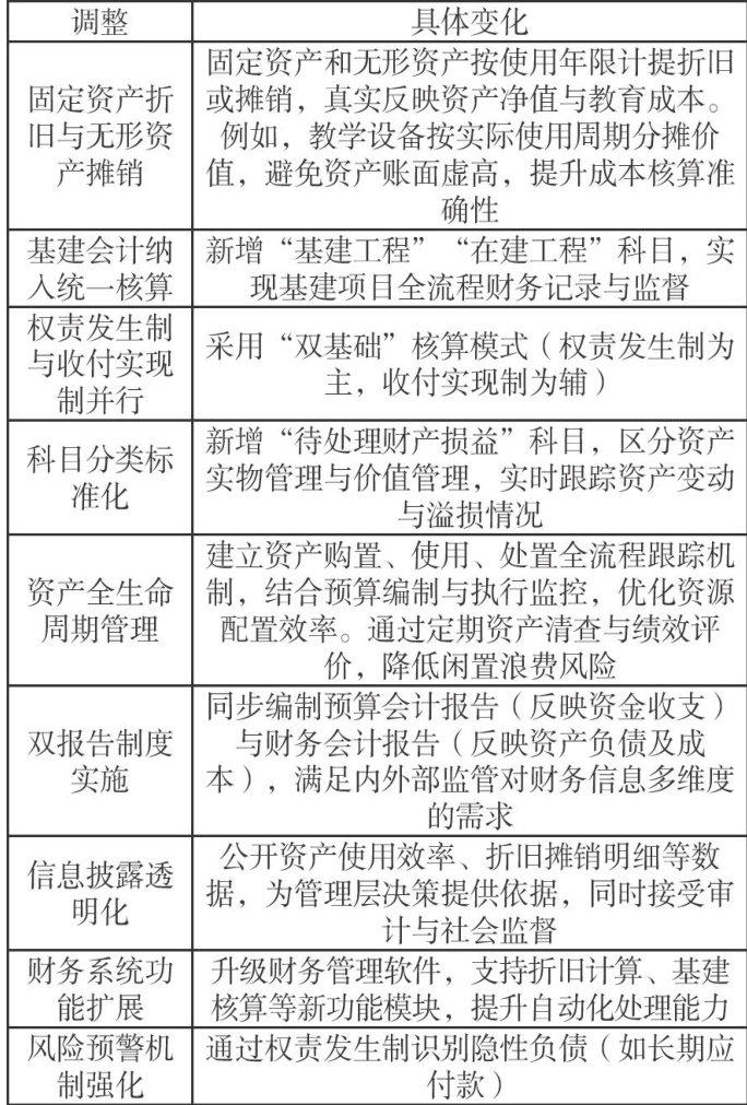
《政府会计制度一行政事业单位会计科目和报表》(以下简称“新制度”)通过革新核算模式、完善会计核算功能、丰富会计科目、流程细化、技术赋能,推动高校固定资产管理向精细化、透明化转型,促进资产管理与预算管理、财务核算等无缝衔接[1]。对照新制度,由于高职院校固定资产具有“公益、非增值、财政依赖、形态多样、结构复杂、管理权限分散”等性质2,高职院校固定资产财务管理目前仍存在精细化管理程度不够、数智化程度不高、管理职责边界模糊等现实问题。(剩余5066字)
登录龙源期刊网
购买文章
高职院校固定资产财务管理数智化模式探索
文章价格:4.00元
当前余额:100.00
阅读
您目前是文章会员,阅读数共:0篇
剩余阅读数:0篇
阅读有效期:0001/1/1 0:00:00