注册帐号丨忘记密码?
1.点击网站首页右上角的“充值”按钮可以为您的帐号充值
2.可选择不同档位的充值金额,充值后按篇按本计费
3.充值成功后即可购买网站上的任意文章或杂志的电子版
4.购买后文章、杂志可在个人中心的订阅/零买找到
5.登陆后可阅读免费专区的精彩内容
打开文本图片集
引言
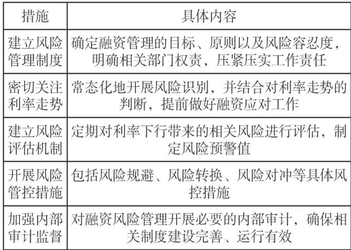
利率下行对企业融资活动有直接影响,对不同行业企业来说影响有一定差异,呈现行业分化的特点,总体来说,对传统高负债、重资产经营的企业来说影响最大,同时新兴行业更容易获得资金,为自身的成长发展提供充足的资金保障。面对利率下行的趋势,企业应当积极抓住机遇,妥善筹划好融资计划,筹措低息资金,同时加强对自身融资风险的识别与分析,制定风险控制措施,提高经营稳健性,助力自身实现高质量发展。(剩余4715字)
登录龙源期刊网
购买文章
利率下行趋势下企业融资管理开展路径研究
文章价格:4.00元
当前余额:100.00
阅读
您目前是文章会员,阅读数共:0篇
剩余阅读数:0篇
阅读有效期:0001/1/1 0:00:00