注册帐号丨忘记密码?
1.点击网站首页右上角的“充值”按钮可以为您的帐号充值
2.可选择不同档位的充值金额,充值后按篇按本计费
3.充值成功后即可购买网站上的任意文章或杂志的电子版
4.购买后文章、杂志可在个人中心的订阅/零买找到
5.登陆后可阅读免费专区的精彩内容
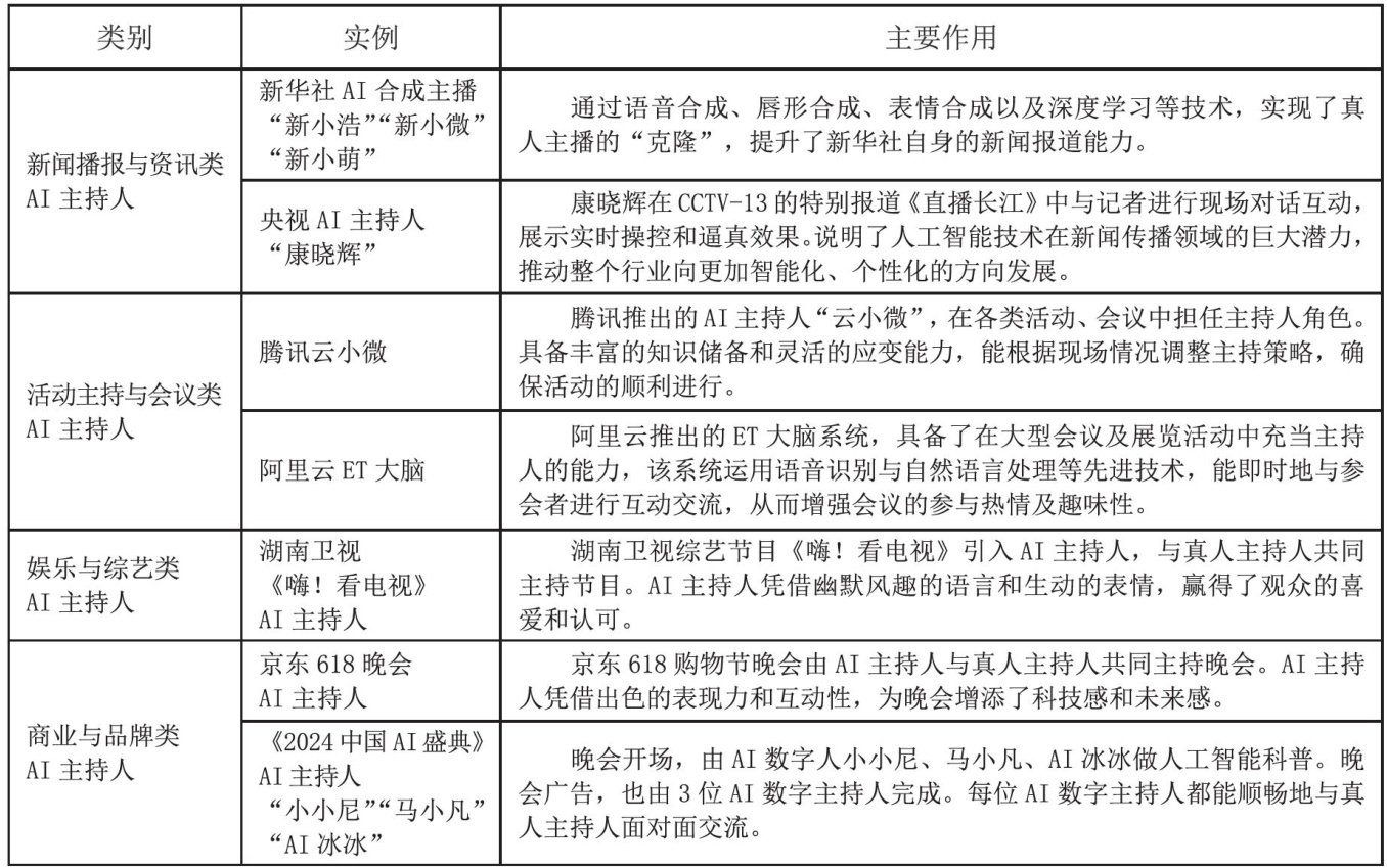
打开文本图片集
2023年10月,全国宣传思想文化工作会议首次提出并系统阐述习近平文化思想。习近平总书记对宣传思想文化工作,明确提出“七个着力”重大要求,其中一个着力是“着力加强国际传播能力建设、促进文明交流互鉴”[1]。播音主持作为文化传播的重要传声筒,担负了传承与发扬中华文化的历史重任。在“强国建设”战略的当下,播音主持工作需要发挥“党和国家喉舌”效力,坚持守正创新,以便适应时代演进需求。(剩余7219字)
登录龙源期刊网
购买文章
智能时代播音主持的传承与坚守
文章价格:5.00元
当前余额:100.00
阅读
您目前是文章会员,阅读数共:0篇
剩余阅读数:0篇
阅读有效期:0001/1/1 0:00:00