传媒改革关键词:从“媒体融合”到“系统性变革”
——第35届中国新闻奖获奖论文内容分析

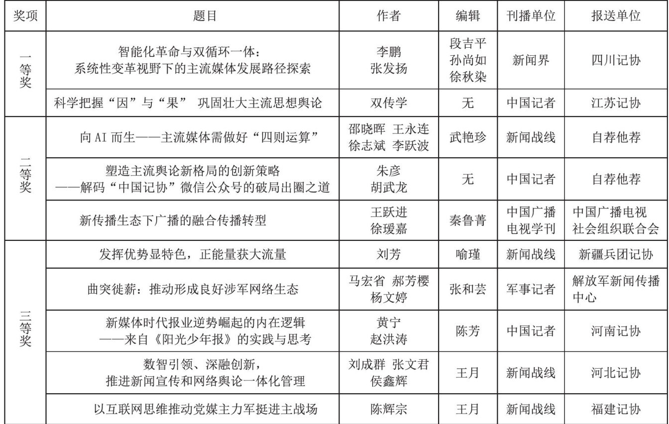
打开文本图片集
2025年11月5日,第35届中国新闻奖评选结果揭晓。新闻业务研究获奖论文共10篇(见表1),其中一等奖2篇,二等奖3篇,三等奖5篇。从数量上看,相较之前第32届至第34届的每年15篇新闻业务研究获奖论文,降幅较大,减少了三分之一。对本届10篇获奖论文标题做词云图分析,关键词主要有“主流媒体”“舆论”“融合传播”“系统性变革”,显然,我国新闻业界关注的传媒改革关键词正在从“媒体深度融合”向“主流媒体系统性变革”嬗变。(剩余6602字)