注册帐号丨忘记密码?
1.点击网站首页右上角的“充值”按钮可以为您的帐号充值
2.可选择不同档位的充值金额,充值后按篇按本计费
3.充值成功后即可购买网站上的任意文章或杂志的电子版
4.购买后文章、杂志可在个人中心的订阅/零买找到
5.登陆后可阅读免费专区的精彩内容
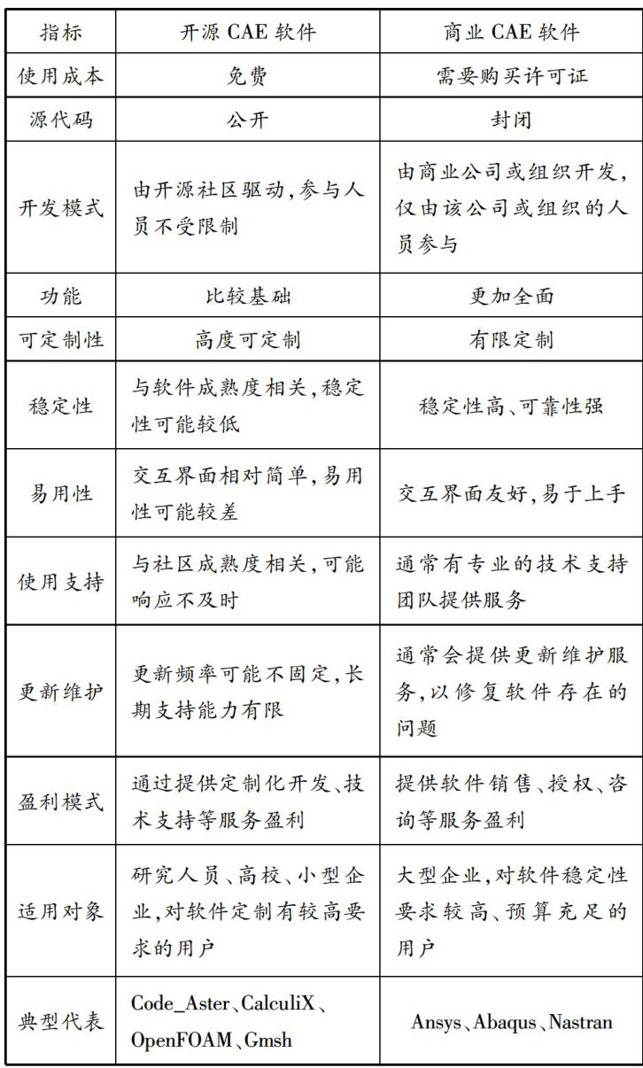
打开文本图片集
0 引言
计算机辅助工程(computer aided engineering,CAE)软件是工业仿真和工程设计的重要工具,能够通过计算机模拟帮助工程师在产品实际生产前预测产品的性能,从而有效降低研发成本、缩短研发周期并提高产品质量。CAE软件广泛应用于航空航天、汽车、船舶、机械电子等领域,随着制造业数字化转型的推进,CAE软件的市场需求不断增加。(剩余16253字)
登录龙源期刊网
购买文章
开源CAE工业仿真软件发展现状研究
文章价格:6.00元
当前余额:100.00
阅读
您目前是文章会员,阅读数共:0篇
剩余阅读数:0篇
阅读有效期:0001/1/1 0:00:00