注册帐号丨忘记密码?
1.点击网站首页右上角的“充值”按钮可以为您的帐号充值
2.可选择不同档位的充值金额,充值后按篇按本计费
3.充值成功后即可购买网站上的任意文章或杂志的电子版
4.购买后文章、杂志可在个人中心的订阅/零买找到
5.登陆后可阅读免费专区的精彩内容
打开文本图片集
中图分类号C961
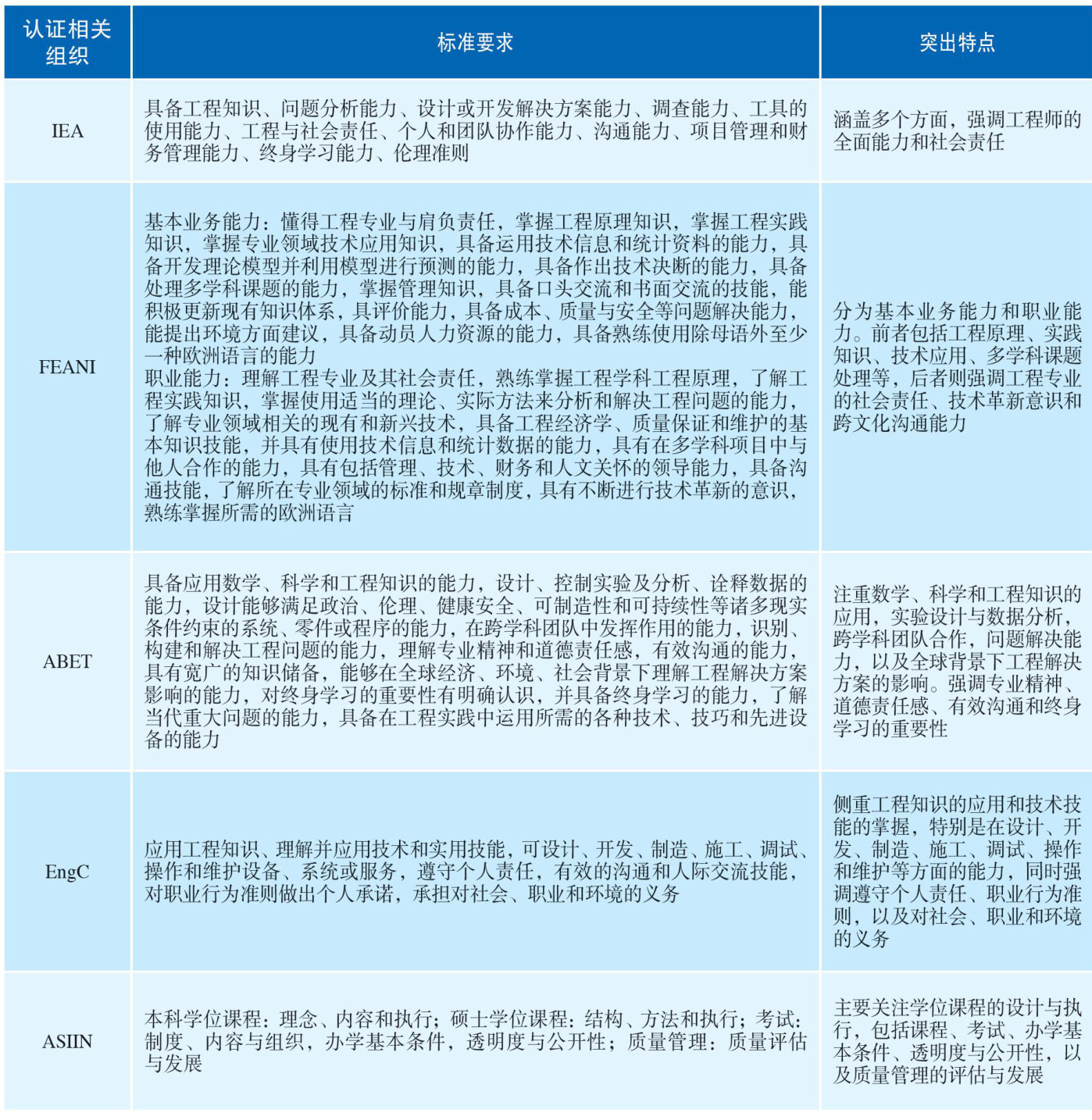
当前,工程科技是支撑我国高质量发展的重点领域,相应的,卓越工程师已经成为推动我国实现高水平科技自立自强、迈向世界科技强国的关键力量。美、英、德等国家已建立较为成熟的工程师资质认证制度[1],有严格完善的工程师质量标准,对推动本国工程教育高质量发展发挥着重要作用。工程师的素质能力直接关乎工程质量,甚至影响社会发展全局。(剩余10214字)
登录龙源期刊网
购买文章
全球视角下卓越工程师胜任力标准构建研究
文章价格:6.00元
当前余额:100.00
阅读
您目前是文章会员,阅读数共:0篇
剩余阅读数:0篇
阅读有效期:0001/1/1 0:00:00