注册帐号丨忘记密码?
1.点击网站首页右上角的“充值”按钮可以为您的帐号充值
2.可选择不同档位的充值金额,充值后按篇按本计费
3.充值成功后即可购买网站上的任意文章或杂志的电子版
4.购买后文章、杂志可在个人中心的订阅/零买找到
5.登陆后可阅读免费专区的精彩内容
打开文本图片集
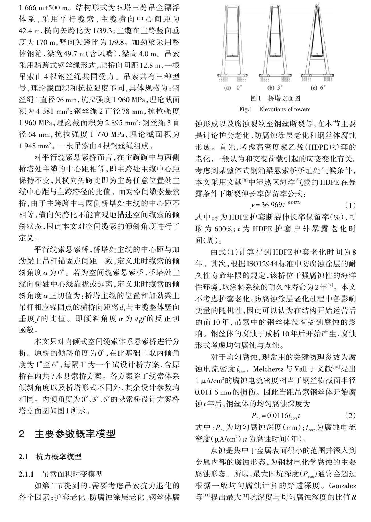
摘 要 空间缆索悬索桥是一种主缆、吊索等缆索系统向横桥向内侧倾斜或是外侧倾斜的悬索桥体系,其中吊索是重要的传力构件,但是其抗力会随着桥梁服役期的增加而下降,这会导致构件失效概率的增加和结构安全性问题。以主跨1 666 m的整体式钢箱梁悬索桥为工程背景,采用不同的主缆内倾角度,试设计了7个空间缆索体系悬索桥方案。(剩余14192字)
登录龙源期刊网
购买文章
极值风环境下空间缆索体系悬索桥吊索耐久可靠度分析
文章价格:6.00元
当前余额:100.00
阅读
您目前是文章会员,阅读数共:0篇
剩余阅读数:0篇
阅读有效期:0001/1/1 0:00:00