注册帐号丨忘记密码?
1.点击网站首页右上角的“充值”按钮可以为您的帐号充值
2.可选择不同档位的充值金额,充值后按篇按本计费
3.充值成功后即可购买网站上的任意文章或杂志的电子版
4.购买后文章、杂志可在个人中心的订阅/零买找到
5.登陆后可阅读免费专区的精彩内容
打开文本图片集
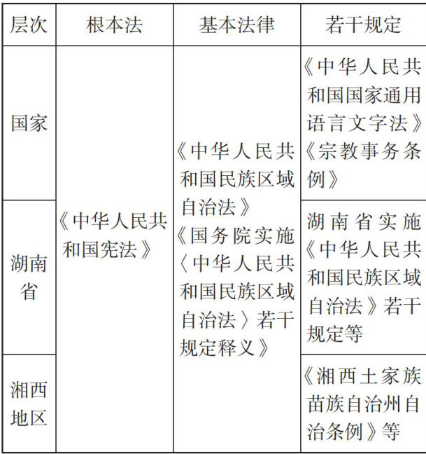
一、问题的提出
党的二十届三中全会审议通过的《中共中央关于进一步全面深化改革、推进中国式现代化的决定》以下简称《决定》)指出:“制定民族团结进步促进法,健全铸牢中华民族共同体意识制度机制,增强中华民族凝聚力。”[1]《决定》明确提出制定专门的民族团结进步促进法,表明党站在新的历史起点,深刻洞察国家民族事业发展规律,将法治铸牢中华民族共同体意识落细落实,并推向全面实践。(剩余9636字)
登录龙源期刊网
购买文章
湘西地区民族治理法律规范分期考察
文章价格:5.00元
当前余额:100.00
阅读
您目前是文章会员,阅读数共:0篇
剩余阅读数:0篇
阅读有效期:0001/1/1 0:00:00