负载条件下RV减速器动态传动误差分析与试验

打开文本图片集
摘要:
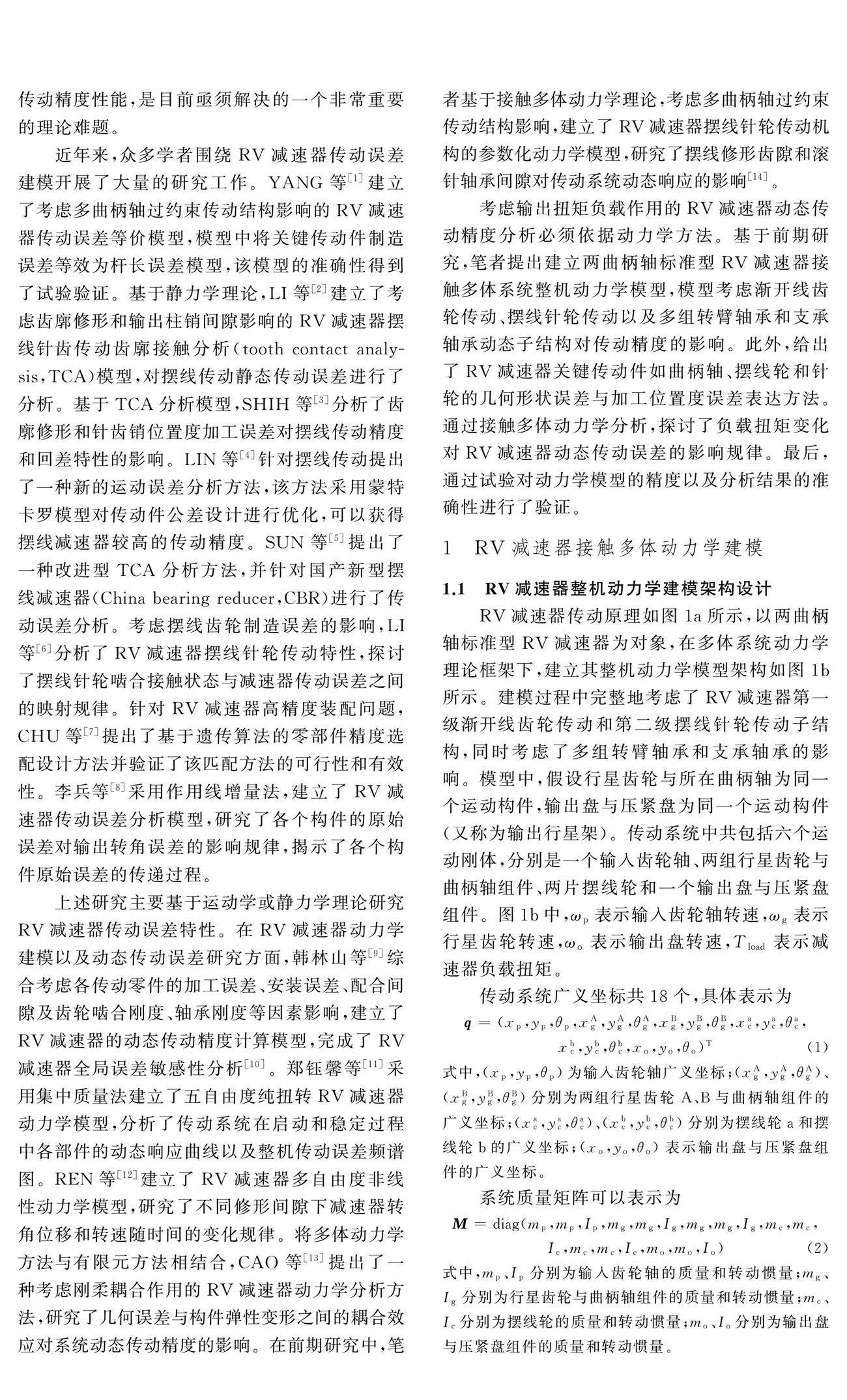
目前RV减速器传动精度出厂标定值是在空载条件下检测的,难以反映扭矩加载条件下的真实精度性能,为有效揭示负载作用下RV减速器动态传动误差特性,考虑关键传动件几何形状与位置度多源误差因素影响,提出了两曲柄轴标准型RV减速器接触多体系统动力学理论模型。在建模中,针对RV减速器传动结构特点,首先完成整机动力学参数化建模架构设计,然后针对第一级渐开线齿轮传动、第二级摆线针轮传动以及多组转臂轴承和支承轴承部分,提出详细的动态接触分析方法;在此基础上,以RV20E减速器为对象,探讨扭矩负载作用下减速器动态传动误差特性。(剩余9453字)