注册帐号丨忘记密码?
1.点击网站首页右上角的“充值”按钮可以为您的帐号充值
2.可选择不同档位的充值金额,充值后按篇按本计费
3.充值成功后即可购买网站上的任意文章或杂志的电子版
4.购买后文章、杂志可在个人中心的订阅/零买找到
5.登陆后可阅读免费专区的精彩内容
打开文本图片集
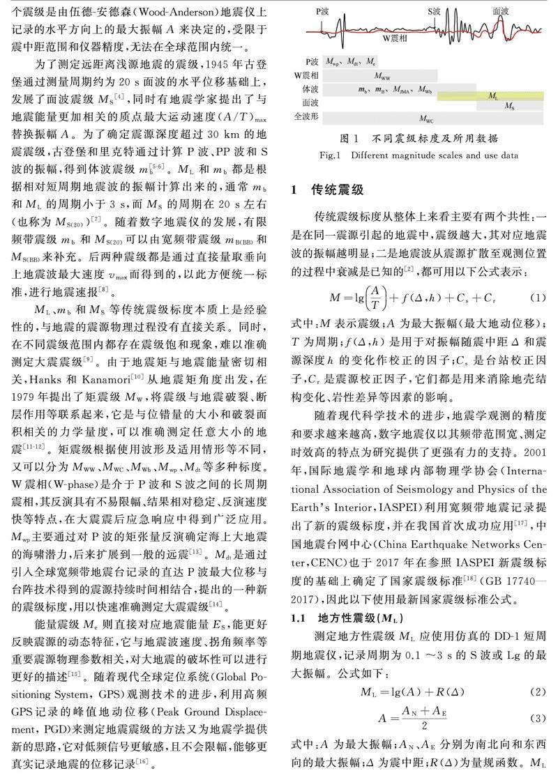
摘要: 首先阐述并比较传统震级(ML、mb、mB、MS及MJMA)所用数据、计算方法及适用范围,系统梳理两种现代震级标度Me和MW的理论基础及计算方法。然后根据使用数据及适用场景不同,介绍MWW、MWC、MWb、Mwp及Mdt等矩震级测定方法;同时,随着越来越丰富的GPS观测数据,基于高频GPS观测也越来越多地被用于地震震级快速测定工作。(剩余18234字)
登录龙源期刊网
购买文章
传统与现代震级标度
文章价格:6.00元
当前余额:100.00
阅读
您目前是文章会员,阅读数共:0篇
剩余阅读数:0篇
阅读有效期:0001/1/1 0:00:00