统一战线学研究

统一战线学研究

2026年01期
  • 收藏
收藏成功
微博 空间 微信
《统一战线学研究》是中共重庆市委统战部主管、重庆社会主义学院主办的国内首种统一战线学专业学术期刊。本刊的办刊宗旨是“反映...     展开

类型

双月刊

类别

学术
定价
促销信息
全年订阅更优惠!
¥15.00 ¥9.00
目录

统一战线学研究前沿专题

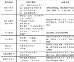
统一战线学概念体系的核心要义、标识 性特征与构建逻辑
摘要:统一战线学概念体系的构建,是新时代总结中国共产党百余年统一战线实践经验、推动构建中国自主知识体系的基础性战略性命题。统一战线学概念及其体系的演进是依附于统一战线实践与理论展开的。共同体范式是解释新时代统一战线学概念体系的基本框架。“十...
组织化吸纳与团结政治:作为民主形态的统一战线
摘要:作为中国共产党领导的广泛政治联盟,统一战线具有鲜明的民主属性,是中国特色社会主义民主的重要组成部分和实践载体,成为一种民主形态。立足统一战线史的长时段分析,统一战线与民主的关系呈现出通过统一战线争取民主、通过发扬民主维护和拓展统一战线...
作为统一战线标识性概念的“大团结大联合”:源流考释与意义阐发
摘要:“大团结大联合”是统一战线的本质和精神内核,是统一战线学最具民族特质的标识性概念。它植根于马克思主义经典作家关于“团结”“联合”的哲学与策略思想,深度融合中华优秀传统文化中“天下为公”的大同理想、“和而不同”的古老智慧、“民惟邦本”的...
新的社会阶层人士统战工作理论体系的基本架构与知识生产
摘要:新的社会阶层人士统战工作是新时代党中央赋予统一战线的一项重要战略任务。当前我国社会结构正在发生深刻变化,新技术新产业新业态不断涌现。在此背景下,构建一套系统化、科学化的新的社会阶层人士统战工作理论体系,对于广泛凝聚共识、有效汇聚智慧与...
建设力:新的社会阶层人士统战工作标识性概念的逻辑生成与框架建构
摘要:新的社会阶层人士统战工作是新时代党中央赋予统一战线的一项重要战略任务,形塑新的社会阶层人士统战标识性概念是做好新的社会阶层人士统战工作的理论前提和话语基础。“建设力”作为新的社会阶层人士在中国式现代化进程中发挥作用的核心能力体系,深刻...
“一国两制”自主知识体系的形成发展、重要特征与框架结构
摘要:“一国两制”是中国哲学社会科学知识体系中最具标识性的原创概念之一。“一国两制”自主知识体系伴随“一国两制”的酝酿、提出、港澳问题的谈判、基本法的制定、回归后“一国两制”在港澳的实践、香港由乱及治到由治及兴以及“一国两制台湾模式”的提出...
“爱国爱港力量”概念的基本内涵与发展演进
摘要:“爱国爱港力量”是中国共产党运用统一战线理论回应香港问题的原创性理论成果和标识性概念,其内涵随“一国两制”实践历程不断丰富发展。新中国成立后,香港同胞表现出朴素的爱国爱乡情怀,他们响应号召积极支援祖国建设。过渡时期,爱国爱港表现为赞成...
统筹国内经济工作和国际经贸斗争:逻辑、进展与路径
摘要:统筹国内经济工作和国际经贸斗争,是统筹中华民族伟大复兴战略全局和世界百年未有之大变局在经济领域的具体体现,是统筹发展和安全的必然要求,是发扬斗争精神、坚持历史主动的生动实践。从历史逻辑看,中国共产党在革命、建设与改革各个时期积累的丰富...
“中国人经济”:“十五五”时期经济社会高质量发展的话语创新与实践取向
摘要:“中国人经济”是在我国发展环境面临深刻复杂变化背景下提出的概念,其核心在于将经济发展视角从国内生产总值(GDP)拓展至国民总收人(GNI),更加关注中国企业和国民在全球的资源配置能力。“中国人经济”在话语表达和发展理念上集中体现了“十...
“中国人经济”视角下民营企业高质量发展的机遇、挑战与对策
摘要:“中国人经济”这一概念作为中国经济进入高质量发展阶段的理论创新,是对中国经济从主要关注经济规模到更多关注人的突破,体现了创新、协调、绿色、开放、共享的发展理念。“中国人经济”并非要取代GDP 指标,而是在把经济“蛋糕”不断做大的基础上...
“十五五”时期场景培育推动科技创新与产业创新深度融合:理论逻辑与实践进路
摘要:“十五五”时期,推动科技创新与产业创新深度融合是引领经济高质量发展的关键路径。场景作为连接技术与市场的“融合界面”,通过需求具象化、验证系统化和生态协同化,系统破解科技成果从实验室到产业市场的转化难题。其运作的理论逻辑是:以“场景之问...
“十五五”时期繁荣新大众文艺的历史意涵、现实样态与治理路径
摘要:传播媒介的跃迁深刻塑造着特定时代的文化形态,改变了凝聚共识的方式与场域,将凝聚社会共识的课题推向了时代前沿。新大众文艺的崛起本质上是一场关乎人心向背、力量聚散的深刻变革。新大众文艺是互联网条件下的新文化形态,其生成植根于中华优秀传统文...
从认同构建到团结凝聚:互联网条件下新大众文艺的功能指向
摘要:党的二十届四中全会明确提出,繁荣互联网条件下新大众文艺。这一新部署顺应信息技术发展潮流,将有力促进新大众文艺重要功能的发挥。本文以马克思主义文艺观为指导,结合网络文学、短视频等典型案例,探究互联网条件下新大众文艺在认同构建与团结凝聚中...
自我革命与凝聚力量:新时代党的“四力”理论体系构建与原创性贡献
摘要:党的自我革命与党的政治领导力、思想引领力、群众组织力、社会号召力的提升,构成相辅相成、辩证统一的有机整体,是新时代党的建设理论的重要创新。党的自我革命与新时代党的“四力”提升的内在贯通是新时代党的“四力”理论的重要命题。从核心要义看,...
“投资于人”推进中华民族共同体建设:发展体系与未来面向
摘要:铸牢中华民族共同体意识与人的发展密不可分。“投资于人”强调从“物质整合”转向对“人的能力与认同整合”,有利于激发中华民族共同体中“人”的潜能。“投资于人”通过对各族人民教育、技能和健康上的投入,使人口优势转化为人才、制度优势,将“汇聚...
《民族团结进步促进法》的“促进型立法属性与制度实现
摘要:加快制定出台《民族团结进步促进法》,以法律权威捍卫民族团结、持续提升民族事务治理法治化水平,是我国近年来的重要立法任务。研究阐释《民族团结进步促进法》的“促进型”立法属性,对本法的制定出台和未来适用十分必要。“促进型”立法包含促进之理...

统一战线领域风险治理专题

反“独”促统中两岸社交媒体互动的实践、机理与启示
摘要:在推动两岸关系和平发展、推进祖国统一大业的背景下,社交媒体已成为反“独”促统民间动员的关键场域。“馆长”访陆体现的是亲历者叙事驱动的认知更新模式,《没出息》爆火体现的是娱乐化表达驱动的情感共鸣模式,小红书“被封”后反而在台湾爆火体现的...

统一战线话语和叙事体系构建专题

中国共产党对中华民族历史观的认识演进和当代启示
摘要:正确的中华民族历史观是以唯物史观为指导,把握中华民族形成发展规律、凝聚民族团结与共同繁荣共识的科学认知体系。中国共产党在新民主主义革命时期初步形成马克思主义指导下的整体史观,明确中华民族是“冶融而成”的文明共同体并拥有连续悠久的文明史...
“征服王朝论”的危害谬误与批评应对
摘要:20世纪初,日本学界为配合殖民扩张,鼓吹所谓“南北对立论”与“异民族统治中国论”,试图割裂中国历史。战败后,该脉络又与西方“征服王朝论”“内亚史”及“新清史”等论述合流,企图从学理上解构中国历史的连续性与整体性,消解中华文明多元一体的...
从三交史重审“赞米亚”:先秦至三国时期中国西南融入中华文明的进程
摘要:美国学者斯科特的“赞米亚”学说将包括中国西南在内的山地地区塑造为“逃避国家统治的隔绝空间”,构建“低地”与“高地”、“文明”与“野蛮”的二元叙事,存在简化历史发展脉络、忽视关键史料、解构中华文明统一性等诸多弊病。本文以先秦至三国时期西...
相关杂志
  • 中国商论

    中国商论

    2026年09期
    ¥17.49
  • 中外建筑

    中外建筑

    2026年03期
    ¥9.90
  • 河南科技

    河南科技

    2026年08期
    ¥6.00
  • 海洋开发与管理

    海洋开发与管理

    2026年02期
    ¥21.69
  • 计算机应用文摘

    计算机应用文摘

    2026年09期
    ¥9.00
  • 社会科学研究

    社会科学研究

    2026年03期
    ¥9.00
  • 现代信息科技

    现代信息科技

    2026年08期
    ¥18.00
  • 湖南大学学报(社会科学版)

    湖南大学学报(社会科学版)

    2025年06期
    ¥12.00
  • 中国调味品

    中国调味品

    2026年04期
    ¥0.00
  • 民主与科学

    民主与科学

    2026年01期
    ¥3.39
  • 计算技术与自动化

    计算技术与自动化

    2025年04期
    ¥10.89
  • 中西医结合心脑血管病杂志

    中西医结合心脑血管病杂志

    2026年10期
    ¥4.00
订阅全年后,您可享受以下权益
①该本杂志即日起至未来1年内所有更新电子版杂志的使用权限;
②赠送该杂志的部分往期的杂志的使用权限,有效期1年。

全年订购价格: ¥54.00

订阅全年
--%>

登录龙源期刊网

温馨提示:

1.点击网站右上角的“充值”按钮可以为您的账号充值

2.充值金额可以选择30,50,100或500元

3.充值成功后即可购买网站上的任意杂志或文章

还没有龙源账户? 立即注册

购买杂志

统一战线学研究

杂志价格:¥9.00元

  • 微信扫码支付
  • 当前余额:100.00

购买杂志

统一战线学研究

杂志价格:¥9.00元

  • 微信扫码支付
  • 当前余额:¥100.00

    去充值
monitor