全球化

全球化

2026年01期
  • 收藏
收藏成功
微博 空间 微信
《全球化》杂志由中国国际经济交流中心主管/主办,是集研究性、学术性、政策必、应用性于一体,以国际经济、宏观经济、企业国际...     展开

类型

双月刊

类别

学术
定价
促销信息
全年订阅更优惠!
¥35.00 ¥21.00
目录

本刊专论

增强消费政策对经济增长的驱动效应
摘要:消费事关民生,也关系到经济循环的动力与效率。理论分析和发展实践都充分证实,当经济增长动力不足时,促进消费是宏观经济政策的必然选项。改进和完善消费政策,提升既定消费对于经济增长的驱动力,增强增量消费对于经济增长的驱动效应,已经成为宏观经...

宏观经济

“十五五”时期我国建设现代化产业体系的机遇挑战和重点方向
摘要:党的十八大以来,我国现代化产业体系建设取得显著成绩,实现产业规模扩大、结构升级、质效提升和安全发展,为“十五五”时期产业发展奠定了坚实基础。“十五五”时期,建设现代化产业体系面临前沿技术不断突破、数字技术深度赋能、绿色转型深入推进、需...
多措并举巩固复苏趋势推动创业投资高质量发展
摘要:2025年前三季度,我国创业投资市场募资、投资、创业者活跃度等核心指标呈现回暖迹象,长三角等地募投资和创业活跃度大幅提升,“投早、投小、投硬科技”导向鲜明。从整体形势看,创投市场仍处于螺旋上升的“慢复苏”阶段,巩固复苏基础需解决社会出...
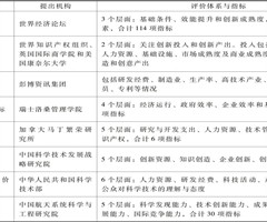
实现高水平科技自立自强的评价指标、目标进展与路径选择
摘要:实现高水平科技自立自强是培育形成新质生产力的重要根基。高水平科技自立自强具有科学研究能力卓越、技术创新能力坚实、成果转化能力高效、驱动发展能力突出、国际竞争能力领先五大核心特征。结合国际经验,本文从关键核心技术自主能力、科学发现能力、...

国际经济

对中国对外直接投资高质量发展的儿点思考
摘要:当前世界正处于深刻变局中,全球贸易格局结构分化与价值链重塑、去美元化进程加快与国际货币体系多极化并行、地缘政治风险不断上升,世界百年未有之大变局加速演进。面对复杂变化的国际环境,中国始终坚持扩大高水平对外开放,努力开创合作共赢新局面。...
我国货物出口新旧动能转换成效的实证研究
摘要:对不同类型出口对我国总出口拉动作用的测算结果表明,我国货物出口新动能培育已经取得很大成绩,成功实现了由东部沿海地区面向发达经济体、以传统贸易方式出口最终消费品为主,向全国各地面向全球特别是新兴市场国家、以新模式新业态出口中间品和资本品...
国际贸易的数字化、数字规则的网络化与中国数字贸易的创新发展
摘要:本文基于BaTIS数据库和TAPED数据库中的数据,采用复杂网络分析方法,对全球数字贸易与数字规则网络的结构特征及其变化进行了实证研究。研究结果表明,全球数字贸易、数字规则网络的数字(规则)渗透率、网络密度和聚集效应均呈现出不断增强之...
中国新能源汽车产业全球布局:实践、贡献及高质量出海建议
摘要:在政策、技术和市场三轮驱动下,中国新能源汽车产业进入高速发展期,并加速从国内市场走向全球市场,开启了全球化发展新阶段。从产品出海、产能出海到全产业链协同出海,国际合作深度广度不断延展,重塑着全球汽车产业版图,对实现全球碳减排目标贡献重...
莫迪政府推进“印度制造”的举措、进展及前景展望
摘要:印度在当前国际产业分工格局中已成为“世界办公室”,但其以服务业为主导的产业结构局限性日益明显,自莫迪政府执政以来,持续推动印度向“世界工厂”转型。本文梳理了莫迪政府发展“印度制造”的主要举措,研究了政策效果并对印度制造业发展前景进行了...

产业发展

深入推进人工智能赋能中国金融业发展
摘要:人工智能技术的快速进步与广泛应用成为推动全球经济社会智能化转型和拉动世界经济增长的崭新动力之一。中国金融业顺应并融入这一历史潮流,主动以人工智能赋能行业发展,取得了积极成效。围绕人工智能赋能中国金融业发展分析取得的主要进展,包括金融行...

国际统计数据

世界经济主要指标
一、世界经济...
相关杂志
  • 中国商论

    中国商论

    2026年09期
    ¥17.49
  • 中外建筑

    中外建筑

    2026年03期
    ¥9.90
  • 河南科技

    河南科技

    2026年08期
    ¥6.00
  • 海洋开发与管理

    海洋开发与管理

    2026年02期
    ¥21.69
  • 计算机应用文摘

    计算机应用文摘

    2026年09期
    ¥9.00
  • 社会科学研究

    社会科学研究

    2026年03期
    ¥9.00
  • 现代信息科技

    现代信息科技

    2026年08期
    ¥18.00
  • 湖南大学学报(社会科学版)

    湖南大学学报(社会科学版)

    2025年06期
    ¥12.00
  • 中国调味品

    中国调味品

    2026年04期
    ¥0.00
  • 民主与科学

    民主与科学

    2026年01期
    ¥3.39
  • 计算技术与自动化

    计算技术与自动化

    2025年04期
    ¥10.89
  • 中西医结合心脑血管病杂志

    中西医结合心脑血管病杂志

    2026年10期
    ¥4.00
订阅全年后,您可享受以下权益
①该本杂志即日起至未来1年内所有更新电子版杂志的使用权限;
②赠送该杂志的部分往期的杂志的使用权限,有效期1年。

全年订购价格: ¥252.00

订阅全年
--%>

登录龙源期刊网

温馨提示:

1.点击网站右上角的“充值”按钮可以为您的账号充值

2.充值金额可以选择30,50,100或500元

3.充值成功后即可购买网站上的任意杂志或文章

还没有龙源账户? 立即注册

购买杂志

全球化

杂志价格:¥21.00元

  • 微信扫码支付
  • 当前余额:100.00

购买杂志

全球化

杂志价格:¥21.00元

  • 微信扫码支付
  • 当前余额:¥100.00

    去充值
monitor