注册帐号丨忘记密码?
1.点击网站首页右上角的“充值”按钮可以为您的帐号充值
2.可选择不同档位的充值金额,充值后按篇按本计费
3.充值成功后即可购买网站上的任意文章或杂志的电子版
4.购买后文章、杂志可在个人中心的订阅/零买找到
5.登陆后可阅读免费专区的精彩内容
打开文本图片集
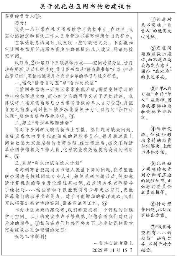
文题呈现
当代青少年应该对身边发生的事给予足够的关注,有时还要想想办法、出出主意,帮忙改进。选择身边某一需要改进的地方、需要解决的问题,向有关部门工作人员写一份建议书,提出你的解决方案。不少于600字。
修改建议
这份建议书出发点明确,围绕青少年阅读、学习需求提出优化方向,但在格式规范、语言严谨性、建议落地性方面存在不足。(剩余1287字)
登录龙源期刊网
购买文章
读者对象要明确
文章价格:3.00元
当前余额:100.00
阅读
您目前是文章会员,阅读数共:0篇
剩余阅读数:0篇
阅读有效期:0001/1/1 0:00:00