注册帐号丨忘记密码?
1.点击网站首页右上角的“充值”按钮可以为您的帐号充值
2.可选择不同档位的充值金额,充值后按篇按本计费
3.充值成功后即可购买网站上的任意文章或杂志的电子版
4.购买后文章、杂志可在个人中心的订阅/零买找到
5.登陆后可阅读免费专区的精彩内容
打开文本图片集
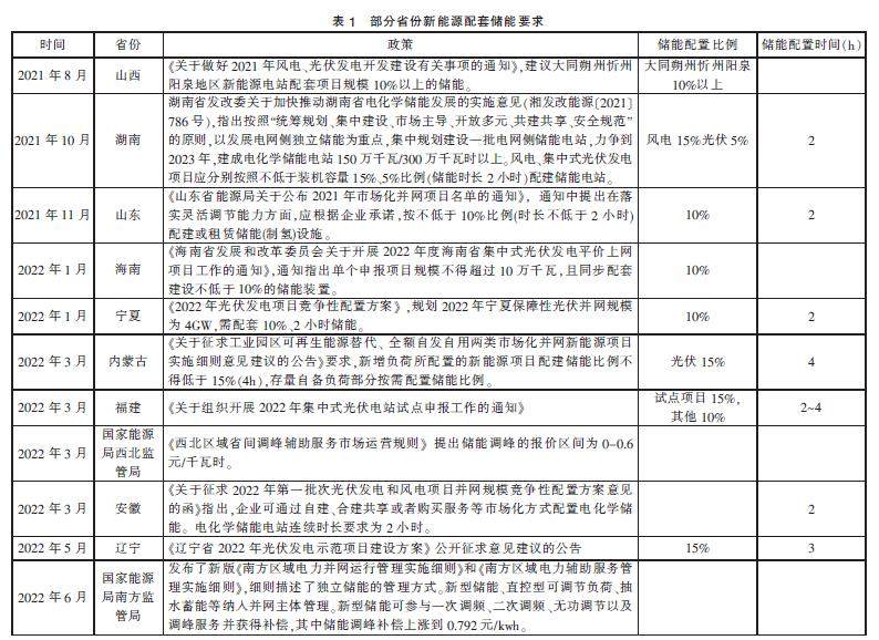
摘要:文章主要研究的是未来储能的发展方向,由于新能源在发电过程中存在不稳定性和间断性等特征,储能配套保障电力稳定性应运而生,但是增加储能又会降低新能源项目的收益。文章总结了储能发展的相关政策,介绍了储能的类型及其优缺点,通过分析得出未来共享储能概念将得到大力发展,未来独立储能将较大范围取代新能源配套储能实现调峰调频作用。(剩余6276字)
登录龙源期刊网
购买文章
储能项目投资研究与应用
文章价格:5.00元
当前余额:100.00
阅读
您目前是文章会员,阅读数共:0篇
剩余阅读数:0篇
阅读有效期:0001/1/1 0:00:00