注册帐号丨忘记密码?
1.点击网站首页右上角的“充值”按钮可以为您的帐号充值
2.可选择不同档位的充值金额,充值后按篇按本计费
3.充值成功后即可购买网站上的任意文章或杂志的电子版
4.购买后文章、杂志可在个人中心的订阅/零买找到
5.登陆后可阅读免费专区的精彩内容
打开文本图片集
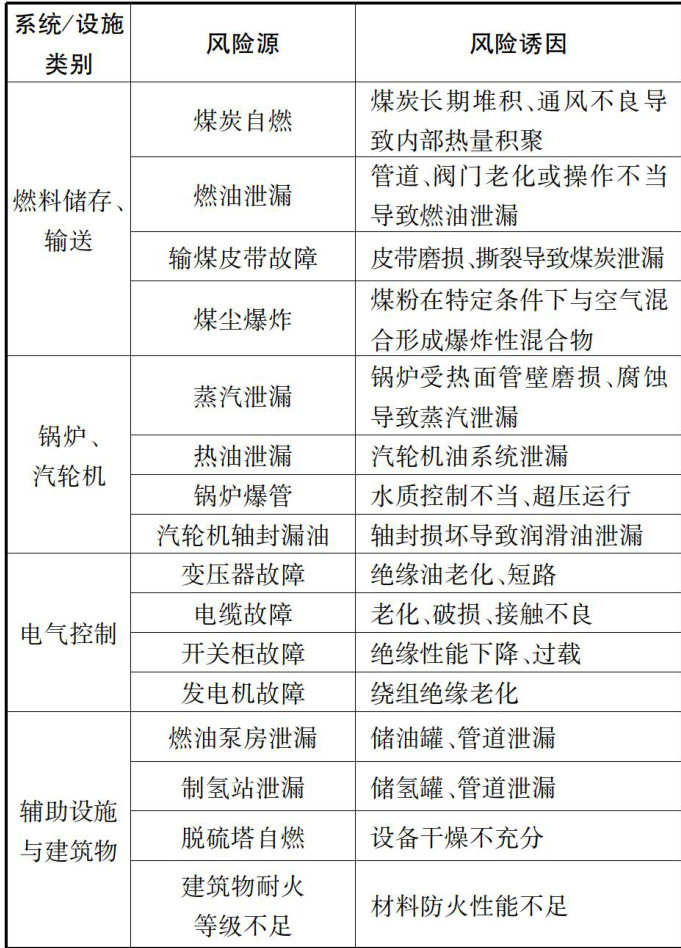
引言
安全生产是企业可持续发展与人民群众生命财产安全的根本保障,也是社会大局稳定的重要基石。火力发电行业作为集技术、资本与劳动密集型特征于一体的关键领域,其生产过程环境复杂、风险因素交织,安全生产事故仍时有发生[1]。当前,电力行业在全面落实安全生产责任制、健全内部消防管理制度与操作规程方面仍有提升空间,安全事故尚未根本杜绝,应急救援能力需进一步增强,应急管理理念、方法与技术手段也亟待系统创新[2。(剩余3803字)
登录龙源期刊网
购买文章
火力发电企业消防安全风险管理方法研究
文章价格:4.00元
当前余额:100.00
阅读
您目前是文章会员,阅读数共:0篇
剩余阅读数:0篇
阅读有效期:0001/1/1 0:00:00