注册帐号丨忘记密码?
1.点击网站首页右上角的“充值”按钮可以为您的帐号充值
2.可选择不同档位的充值金额,充值后按篇按本计费
3.充值成功后即可购买网站上的任意文章或杂志的电子版
4.购买后文章、杂志可在个人中心的订阅/零买找到
5.登陆后可阅读免费专区的精彩内容
打开文本图片集
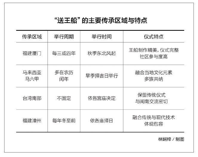
“送王船”是广泛流传于福建南部地区和马来西亚马六甲沿海地区的一种禳灾祈安的民俗活动,至今已有600多年的历史。
2020年12月17日,由中国与马来西亚联合申报的“送王船——有关人与海洋可持续联系的仪式及相关实践”被联合国教科文组织列入人类非物质文化遗产代表作名录,这是中国首个与他国联合申报的海上丝绸之路非遗项目,标志着中国传统文化逐渐获得了世界的认可。(剩余4257字)
登录龙源期刊网
购买文章
“送王船”习俗与中国传统海洋文化
文章价格:4.00元
当前余额:100.00
阅读
您目前是文章会员,阅读数共:0篇
剩余阅读数:0篇
阅读有效期:0001/1/1 0:00:00