注册帐号丨忘记密码?
1.点击网站首页右上角的“充值”按钮可以为您的帐号充值
2.可选择不同档位的充值金额,充值后按篇按本计费
3.充值成功后即可购买网站上的任意文章或杂志的电子版
4.购买后文章、杂志可在个人中心的订阅/零买找到
5.登陆后可阅读免费专区的精彩内容
打开文本图片集
中图分类号:G258.6 文献标识码:A
引言
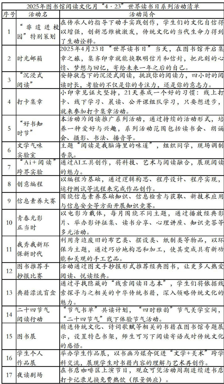
文化育人是高职院校图书馆建设书香校园的根本目的。高校图书馆的文化育人,不仅体现在相对静态的环境熏陶和滋养上,还展现于动态的文化活动之中,活动整合环境中各类文化要素,需要经由主体的内化过程,才能达到“化人”的效果。阅读推广是动态的文化活动中最重要的环节,高职院校图书馆的阅读推广工作何去何从,是值得探讨的问题。(剩余4786字)
登录龙源期刊网
购买文章
高职院校图书馆阅读推广的实践与探索
文章价格:4.00元
当前余额:100.00
阅读
您目前是文章会员,阅读数共:0篇
剩余阅读数:0篇
阅读有效期:0001/1/1 0:00:00