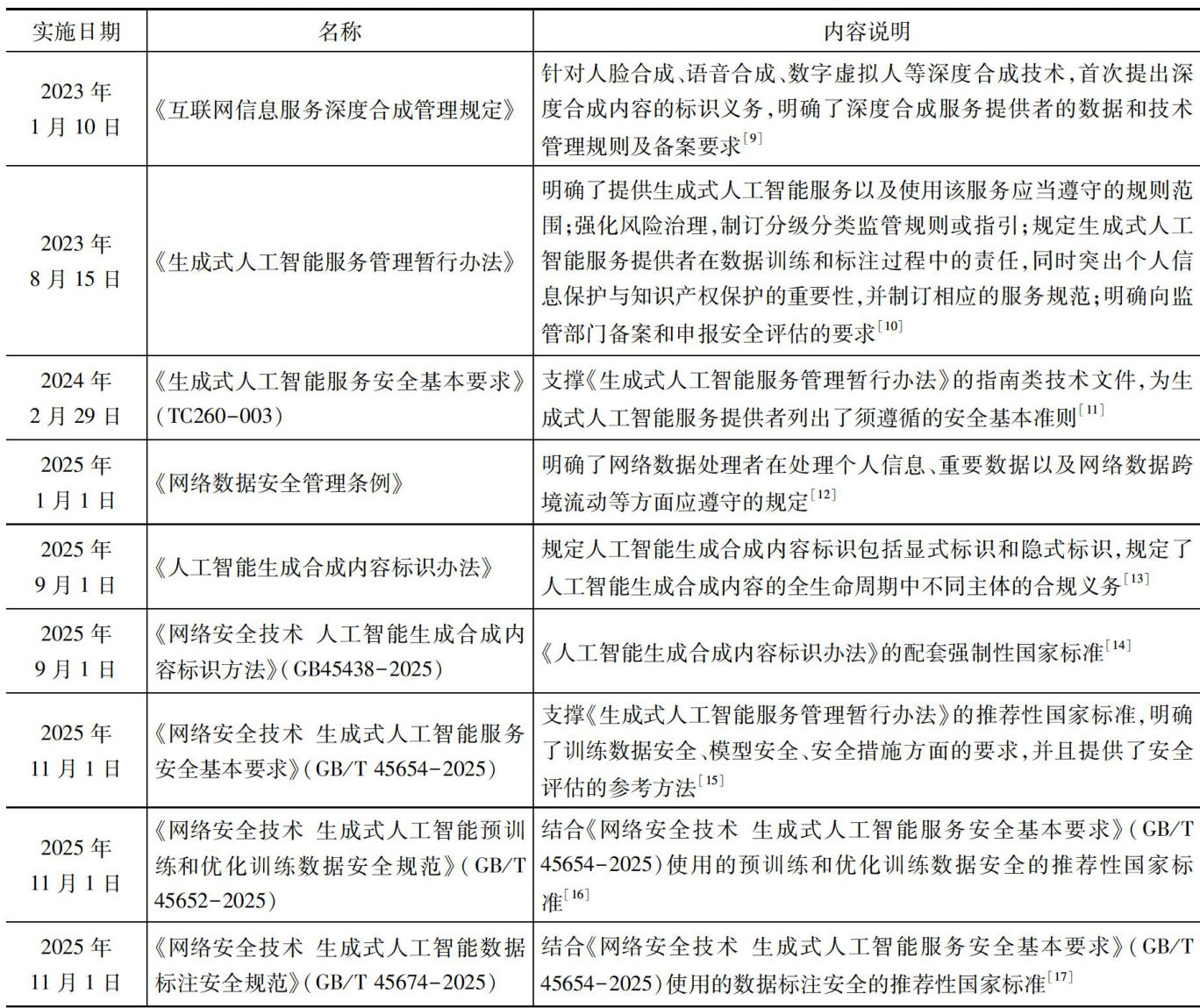
生成式人工智能监管新规下图书馆在法律框架中的角色与合规路径研究

打开文本图片集
1引言
近年来,以大型语言模型和生成式人工智能为代表的人工智能技术因具备前所未有的理解力、内容生成与人机交互能力取得了突破性进展。利用大型语言模型可以生成文本、图片、视频等多模态内容,因此,以ChatGPT、DeepSeek等为代表的生成式人工智能产品在图书馆领域的应用引起了广泛关注。从可以提供 7×24 小时智能咨询服务的虚拟馆员,基于用户深度画像的个性化文献推荐,到辅助进行复杂的知识组织,乃至直接参与内容生成,都预示着图书馆在生成式人工智能的辅助下,服务效率、用户体验及知识服务深度都具有巨大的提升潜力。(剩余7858字)