注册帐号丨忘记密码?
1.点击网站首页右上角的“充值”按钮可以为您的帐号充值
2.可选择不同档位的充值金额,充值后按篇按本计费
3.充值成功后即可购买网站上的任意文章或杂志的电子版
4.购买后文章、杂志可在个人中心的订阅/零买找到
5.登陆后可阅读免费专区的精彩内容
打开文本图片集
中图分类号:X55 文献标志码:A 文章编号:1005-9857(2025)11-0106-13
0 引言
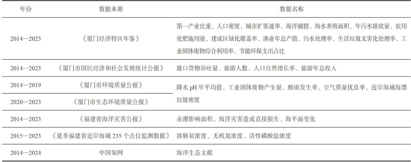
海湾位于陆地与水域交界处的近岸区域,是沿海海洋生态系统中的重要组成部分,通常由红树林、盐沼、泥质海岸和砂质海岸等组成,为各类海洋生物提供了栖息地和食物资源,有助于提高生产力和丰富生物多样性[1]。(剩余17349字)
登录龙源期刊网
购买文章
基于DPSIR模型的厦门湾生态健康评价研究
文章价格:6.00元
当前余额:100.00
阅读
您目前是文章会员,阅读数共:0篇
剩余阅读数:0篇
阅读有效期:0001/1/1 0:00:00