指向学生生命观念培养的初中生物学教学实践
——以“多种多样的生物”单元为例

打开文本图片集
中图分类号:G63 文献标识码:A 文章编号:0450-9889(2025)31-0097-04
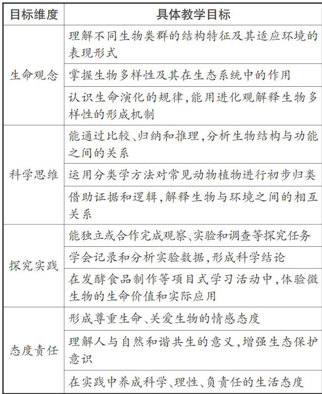
生物学是塑造学生科学世界观、引导其理解生命本质与价值的重要学科之一。《义务教育生物学课程标准(2022年版)》提出,初中生应掌握生物学基础知识,形成基本的生命观念]。生命观念并非具体的生物学知识,而是学生在对生命现象及其相互关系或特性进行解释的基础上,通过抽象概括所形成的能够理解或解释更高层次生物学事件的思想、观点和见解2。(剩余6294字)