注册帐号丨忘记密码?
1.点击网站首页右上角的“充值”按钮可以为您的帐号充值
2.可选择不同档位的充值金额,充值后按篇按本计费
3.充值成功后即可购买网站上的任意文章或杂志的电子版
4.购买后文章、杂志可在个人中心的订阅/零买找到
5.登陆后可阅读免费专区的精彩内容
打开文本图片集
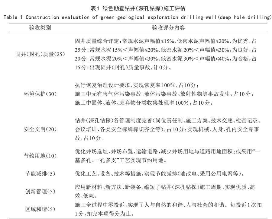
摘 要:绿色勘查钻井(深孔钻探)技术规范(DB43/T 2372-2022,以下简称《规范》)是全国首个钻井(钻探)方面的地方标准,于2022年7月8日发布,2022年10月8日实施。《规范》的实施有利于加快我省绿色勘查钻井(深孔钻探)技术的推广应用,规范我省绿色勘查钻井(深孔钻探)领域的建设与管理,全面提升绿色勘查钻井(深孔钻探)技术发展水平。(剩余6552字)
登录龙源期刊网
购买文章
绿色勘查钻井(深孔钻探)技术规范诠释
文章价格:5.00元
当前余额:100.00
阅读
您目前是文章会员,阅读数共:0篇
剩余阅读数:0篇
阅读有效期:0001/1/1 0:00:00