注册帐号丨忘记密码?
1.点击网站首页右上角的“充值”按钮可以为您的帐号充值
2.可选择不同档位的充值金额,充值后按篇按本计费
3.充值成功后即可购买网站上的任意文章或杂志的电子版
4.购买后文章、杂志可在个人中心的订阅/零买找到
5.登陆后可阅读免费专区的精彩内容
打开文本图片集
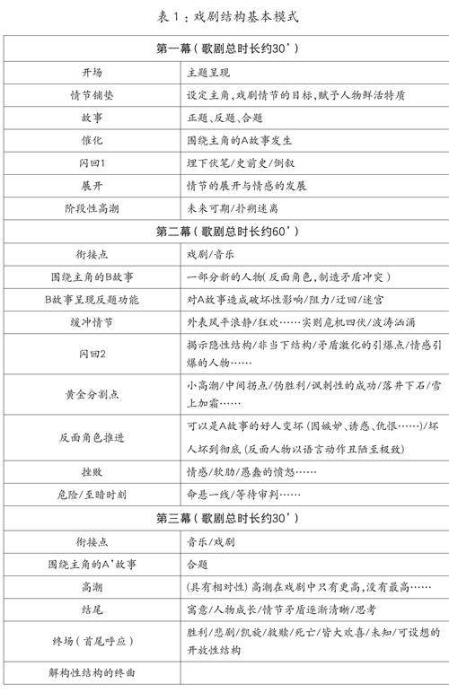
关键词:戏剧结构;简洁性;适应性;多样性;流程结构差异性
伴随着歌剧戏剧结构的历史发展和传播嬗变,在整个社会思潮和审美范畴的宏观视域之下,歌剧戏剧结构总体呈现出有别于其他所有戏剧文本的独有特征。除了瓦格纳等较为偏重以戏剧为目的的长大宣叙性戏剧结构外,总体上,编剧在歌剧创作中,在音乐结构和文学结构的夹缝中,不断探索总结出一定歌剧戏剧结构的创作规律。(剩余9425字)
登录龙源期刊网
购买文章
歌剧戏剧结构的创作特征
文章价格:5.00元
当前余额:100.00
阅读
您目前是文章会员,阅读数共:0篇
剩余阅读数:0篇
阅读有效期:0001/1/1 0:00:00