注册帐号丨忘记密码?
1.点击网站首页右上角的“充值”按钮可以为您的帐号充值
2.可选择不同档位的充值金额,充值后按篇按本计费
3.充值成功后即可购买网站上的任意文章或杂志的电子版
4.购买后文章、杂志可在个人中心的订阅/零买找到
5.登陆后可阅读免费专区的精彩内容
打开文本图片集
中图分类号:TM315 文献标志码:A
0引言
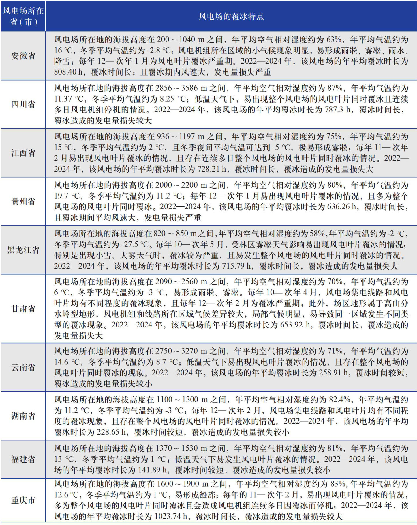
由于部分风电场所在地的空气相对湿度普遍较高,导致冷空气来袭时气温降至冰点附近,极易导致风电机组出现覆冰现象[1-2],从而影响风电机组的正常运行。覆冰现象对风电机组的影响方式复杂多样,尤其是对风电叶片的影响较为严重,且冰冻的位置、冰层的厚度及其对翼型的影响存在很大的不确定性,目前暂无相应的标准来准确判断或描述冰冻的具体状态,因此,无法准确地通过系统建模、运行状态仿真、荷载计算和强度分析等方式来评估风电机组的冰冻状态。(剩余7950字)
登录龙源期刊网
购买文章
风电叶片覆冰特点及除冰技术研究
文章价格:5.00元
当前余额:100.00
阅读
您目前是文章会员,阅读数共:0篇
剩余阅读数:0篇
阅读有效期:0001/1/1 0:00:00